近年来,胰腺癌发病率不断上升,并且呈现出一个年轻化的趋势。胰腺癌被称为“癌中之王”,典型症状出现时,往往为时已晚,至今仍未有高效和可完全应用的综合治疗方案,而如果不治疗,90%会在一年内死亡,民间传言胰腺癌“得一个死一个”其实并不夸张。对此,我们是否真的束手无策?近日,科研人员在BMJ子刊Gut上发表的文章指出,一种改良后的CAR-T疗法有望彻底根治胰腺癌!而且科学家们还可以准确掌握治疗进程!也就是说,这种疗法还能保证治疗的安全性!








“可切换的CAR-T”对胰腺癌干细胞毒性更强
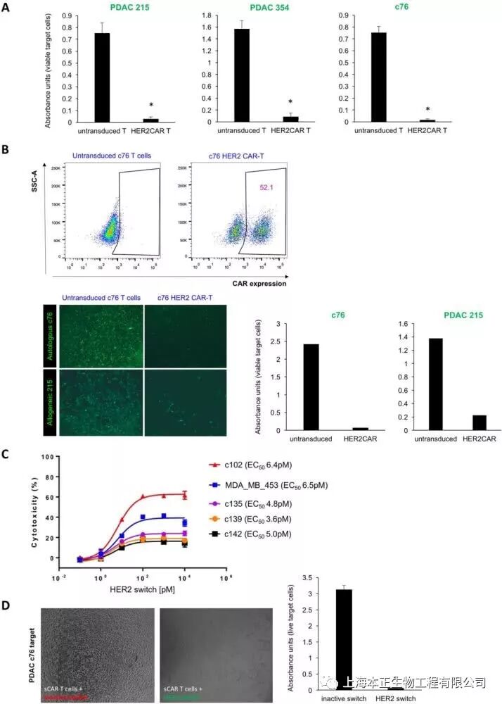
也就是说,“可切换的CAR-T”就是一个炸弹,这个“开关”就是引线,只要准确识别相应的Fab片段,活化了T细胞,就直接失效,剩下的肿瘤消灭任务就是T细胞的事了。
这就将肿瘤靶标识别和癌细胞杀伤分成了两个独立的过程,而不是让T细胞同时承担识别和杀伤的任务,在“开关”失活后,即使炸弹完好也不会伤及无辜。“可切换的CAR-T”治疗下,胰腺癌小鼠肿瘤全都得到了根治!而且,科研人员还可以通过调节“开关”片段调控治疗进程!最重要的是,没有出现实体瘤!
还有一组数据充分证明:基于1500例晚期胰腺癌患者的临床案例发现,晚期胰腺癌患者应用细胞疗法,能阻止胰腺癌的生长和提高存活率,抑制癌症胞的生长,可以有效抵御癌细胞病情扩散,是胰腺癌患者的希望!

上海本正生物工程有限公司提供的干细胞是从脐带、胎盘中提取的一种修复器官机理的未完全分化的原始细胞,具有自我更新、多项分化和高度繁殖的能力,医学上称为“万能细胞”,它是形成人体各种组织器官的起源细胞。干细胞对临床上一些疑难疾病的治疗如:脑瘫、老年痴呆、脑萎缩、帕金森病、中风、肝硬化、糖尿病、红斑狼疮、股骨头坏死、软骨和关节损伤、心脏和脊髓损伤等,取得显著效果,它拥有更加鲜活细胞能量,可以快速、有效进入体内,分泌多种有益细胞因子,调节体内微环境,激活干细胞再生能力,重启时光之门,追溯青春绽放源头,实现对人体衰老状态减缓,同时有效改善身体亚健康以及预防肿瘤发生。 
|