
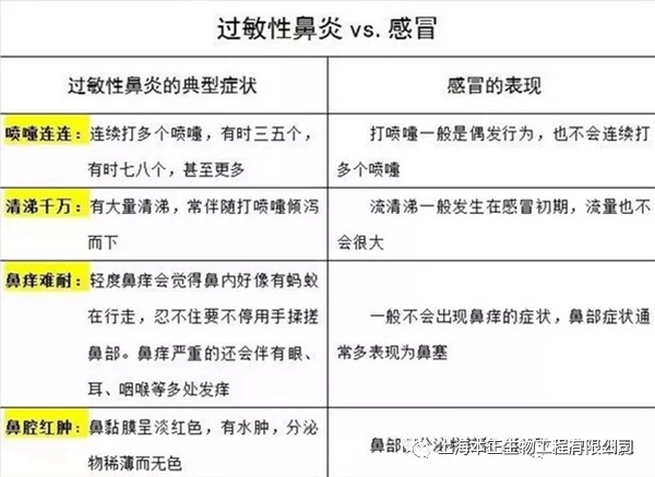
春季到来了,季节交替,时冷时热,最容易出现打喷嚏、流鼻涕等一系列症状,有人会认为自己只是感冒了,但其实可能是得了过敏性鼻炎.....过敏性鼻炎又称变应性鼻炎,是鼻腔粘膜的变应性疾病,是指特应性个体接触变应原后,主要由IgE介导的介质(主要是组胺)释放,并有多种免疫活性细胞和细胞因子等参与的鼻黏膜非感染性炎性疾病,非常容易引起多种并发症。
近年来,我国鼻炎发病率急剧上升,发病率高达57%!鼻炎已然成为严重影响人们生活质量的顽症之一。过敏性鼻炎是一种常见的慢性可逆的炎性疾病,典型症状为阵发性喷嚏、鼻涕、鼻痒和鼻塞,可伴有眼部症状。幸运的是,随着医学技术的发展,经过医学家们的大量临床应用发现,通过间充质干细胞疗法可以有效的治疗过敏性鼻炎。间充质干细胞是医学界公认的实用性强、潜力巨大的多功能干细胞,它是一种来源于中胚层多能干细胞,具有干细胞的所有共性。
(点击识别查看详情)
间充质干细胞(MSCs)是一种可分化成多种细胞类型的多能祖细胞,这些分化新生的细胞类型可有助于各种结缔组织的维护和再生,包括骨、肌肉、脂肪和软骨等。干细胞可归巢至鼻腔部分化为鼻粘膜上皮细胞,修复受损的鼻粘膜。经研究发现间充质干细胞能够在机体内分泌出抑炎因子,能够有效抑制淋巴T细胞的过度增殖,上调Treg细胞的数量,通过调整机体内的免疫平衡,来控制过敏性鼻炎。间充质干细胞疗法在治疗炎症型过敏性鼻炎上,具有良好的抑制效果。间充质干细胞在培育的过程中会分泌出多种修复因子和营养因子,能够帮助机体修复鼻粘膜,重建鼻粘膜的正常结构。所以通过间充质干细胞疗法可以有效的防止过敏性鼻炎的反复发生,从根源上改善鼻部环境。2019年由上海一家医院牵头进行,项目的名称为《干细胞技术重建下鼻甲改善空鼻综合征的研究》,目的是干细胞改善鼻炎的效果,这个项目首次体现了国家对干细胞修复鼻部疾病的能力认可。2016年12月30日中国医科大学研究人员在“Am JTrans lRes”杂志报道了一项最新的研究成果:研究者发现利用间充质干细胞调节自身免疫平衡,可以大大减轻变应性鼻炎的症状。间充质干细胞可以迁移到鼻腔黏膜,通过免疫调节恢复Th1/Th2免疫平衡、上调Treg细胞,纠正细胞免疫失衡。
2019年,四川某医院耳鼻咽喉科的一项临床研究表明,当过敏性鼻炎小鼠回输干细胞时,TH2细胞因子(IL-4,IL-5和IL-13)的水平会升高。血清和鼻灌洗液明显减少,小鼠鼻炎症状可以明显改善……
正因间充质干细胞的独特生物学特性,使其在过敏性鼻炎临床中得到了应用,随着间充质干细胞技术的提高,必将使过敏性鼻炎的防治迈上一个新台阶,间充质干细胞有望成为治愈过敏性疾病的良药!
上海本正生物工程有限公司提供的干细胞是从脐带、胎盘中提取的一种修复器官机理的未完全分化的原始细胞,具有自我更新、多项分化和高度繁殖的能力,医学上称为“万能细胞”,它是形成人体各种组织器官的起源细胞。干细胞对临床上一些疑难疾病的治疗如:脑瘫、老年痴呆、脑萎缩、帕金森病、中风、肝硬化、糖尿病、红斑狼疮、股骨头坏死、软骨和关节损伤、心脏和脊髓损伤等,取得显著效果,它拥有更加鲜活细胞能量,可以快速、有效进入体内,分泌多种有益细胞因子,调节体内微环境,激活干细胞再生能力,重启时光之门,追溯青春绽放源头,实现对人体衰老状态减缓,同时有效改善身体亚健康以及预防肿瘤发生。

|