设为首页 加为收藏 联系我们
当前时间:
咨询热线:400-1010-468  
http://www.shbzsw.com.cn  
E-mail:SHBZSW@163.COM  
地址:上海市世贸大厦
行业新闻 您的当前位置:首页 -> 新闻中心 -> 行业新闻  
 
干细胞治疗老年痴呆,调节脑内炎性环境
发布时间:2021-12-21 文章来源:本站  浏览次数:1387

图片

每3秒,全球就有一位痴呆症患者产生。
而阿尔兹海默病,就是“老年痴呆症”中最为常见的一种。目前全球至少5000万痴呆症患者,预计到2050年,这个数字将达到1.52亿而其中70%左右均为阿尔兹海默病患者。

图片

这意味着,在百岁人生的时代,超过一半人,都要面对阿尔兹海默病的问题。
然而令人沮丧的是,这种病却几乎无法治疗,现有的药物只能暂缓认知衰退,无法抑制病情发展,迄今为止,人类发明的绝大多数针对阿尔兹海默病的药物研究,都以失败告终。
全球科学家都在致力寻找有效的药物,而一篇发表于国际学术期刊《Advanced Science》上的文章表示:脐带间充质干细胞(hUC-MSCs)具有修复损伤神经细胞的功能,能够通过HGF-cMet-AKT-GSK3β通路调节tau蛋白磷酸化,显著提高阿尔茨海默病模型动物的学习记忆和认知能力。

图片

△ HGF介导临床级脐带间充质干细胞改善功能恢复在衰老加速的阿尔茨海默氏病小鼠模型中

众多临床治疗也表明,干细胞治疗阿尔兹海默病不仅能够调节脑内炎症性环境,而且促进神经再生和突触链接,有效改善病症,且安全无副作用。
或许,解决阿尔兹海默病治愈难问题,干细胞将会是个不错选择。
01
温柔的绝症:阿尔兹海默病

阿尔兹海默病(Alzheimer’s disease,AD)是我们俗称为“老年痴呆症”中最常见的一种,是一种发病进程缓慢、随着时间不断恶化的神经退化性疾病,多发生于老年和老年前期,尤其是65岁以上老人,占到95%的比例。
也就是说,每10个老人,就有1个得上这种病。

图片

△ 大脑受损是阿尔兹海默病发生的原因

不仅如此,一些研究发现,其实痴呆症状早在十多年前就出现了!
临床上最年轻的患者大概在三十几岁,其实这也是阿尔兹海默病在早期发病的表现,很多患者的大脑早在十多年前就已经开始发生变化,随着病情进展,患者首先出现认知功能衰退,然后出现情绪和行为问题。当病情发展到一定程度后,患者会逐渐丧失身体机能,最终死亡。
当然,这种疾病之所以可怕,还因为它会缓慢剥夺一个人的能力,尊严和生命。它带给人们的痛苦不仅是物理的痛苦,而是更加深层的理性的痛苦。
他们就像脑海中有个橡皮擦,擦掉亲朋好友,慢慢地,也会丢掉基本的生存能力。
最后,这种疾病在晚期会给家人带来很大的经济,生活和情感压力。一些照护家人因此而变得焦虑、忧郁、或发生其他的疾病。
但目前科学家仍未找到引起阿尔兹海默病的根本原因,更绝望的是,连能治疗的药物都没有,也就是说,面对这个疾病,患者跟家人根本不知道到底该怎么办。
02
干细胞给老年痴呆“一线生机”

虽然病因不明,但衰老无疑是导致阿尔兹海默病的主要原因。
随着年龄增长,大脑神经开始进行性退化,其特征就是神经元丧失和认知能力下降,有研究表明,阿尔兹海默病患者的神经和突触损失是该病症的两个标志性病变,也就是淀粉样蛋白β含斑块和神经原纤维缠结(NFTs的),这是由微管相关蛋白tau的高磷酸化形式。
而干细胞,尤其是间充质干细胞(hUC-MSC)保持较早的胚胎发育阶段,更年轻、产量更高,可以分泌多种功能因子,在多种疾病治疗中都展现了广阔的临床应用价值。
研究人员建立了基于hUC-MSC的对SAMP8小鼠认知能力恢复的影响,该模型是阿尔兹海默病衰老加速小鼠模型。

图片

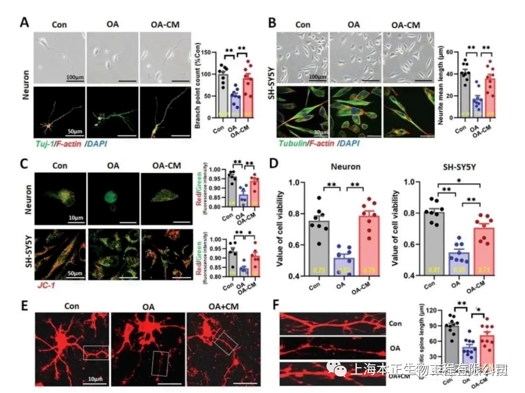
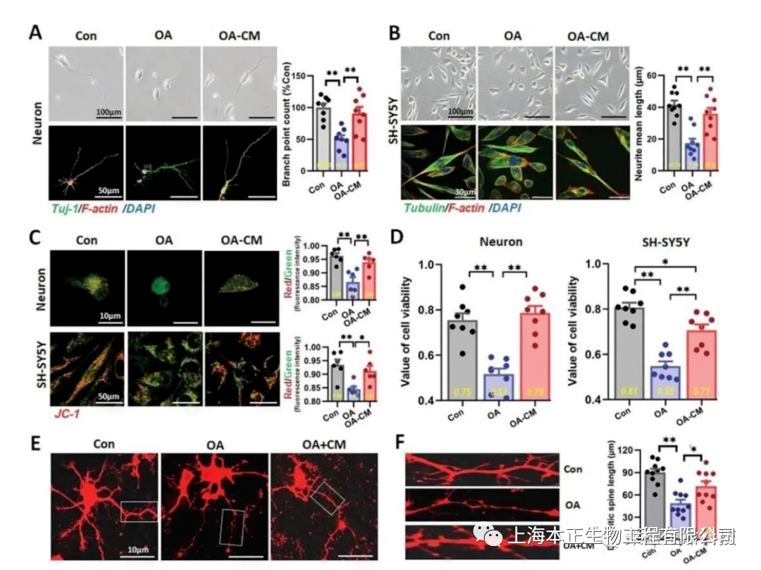
△ hUC-MSC在体外AD细胞模型中恢复了OA诱导的神经细胞损伤

研究证明,临床级hUC-MSC的腹膜内给药可以抵消老年小鼠的突触可塑性、神经网络、分子调控和认知的衰老。这些作用表明hUC-MSCs可能是系统性调节衰老大脑并介入认知衰老的生理过程的首选资源。
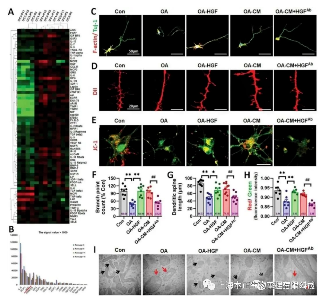
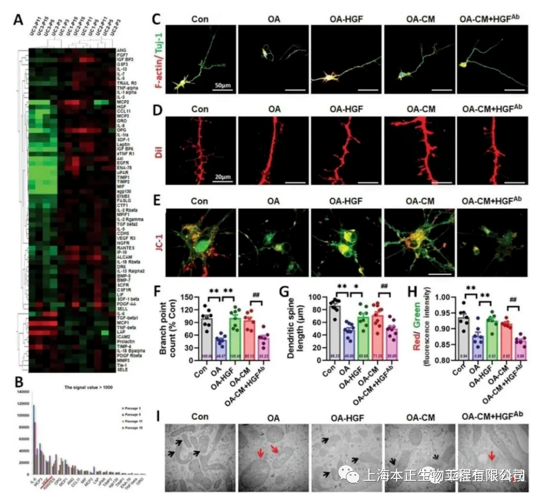
更重要的是,hUC-MSC可以分泌多种功能因子,包括生长因子、细胞因子、趋化因子和代谢产物。

图片

△ hUC-MSCs分泌的HGF可以从OA诱导的神经细胞损伤中拯救AD细胞模型

该项研究首次探索了临床级hUC-MSC对SAMP8小鼠认知能力恢复的影响,并且证明了hUC-MSC分泌的核心功能因子肝细胞生长因子(HGF)通过下调tau蛋白的过度磷酸化,改善神经原纤维缠结,逆转脊柱丢失在hUC-MSC调节受损神经细胞的恢复中起着重要作用。
并且,hUC-MSC也促进了老年小鼠大脑中的神经突触链接,这些都是与记忆缺陷密切相关的。
干细胞具有多向分化、组织再生、调控免疫的功能,在多种退行性疾病的治疗中都展现了良好的临床疗效,相信未来随着再生医学的不断发展,阿尔兹海默病、帕金森、脑中风等这类严重影响老年人生活质量的疾病,都能被干细胞攻克,至少能够缓解病症,提高患者生活质量,为更多老年人带来福音。
图片

       上海本正生物工程有限公司提供的干细胞是从脐带、胎盘中提取的一种修复器官机理的未完全分化的原始细胞,具有自我更新、多项分化和高度繁殖的能力,医学上称为“万能细胞”,它是形成人体各种组织器官的起源细胞。干细胞对临床上一些疑难疾病的治疗如:脑瘫、老年痴呆、脑萎缩、帕金森病、中风、肝硬化、糖尿病、红斑狼疮、股骨头坏死、软骨和关节损伤、心脏和脊髓损伤等,取得显著效果,它拥有更加鲜活细胞能量,可以快速、有效进入体内,分泌多种有益细胞因子,调节体内微环境,激活干细胞再生能力,重启时光之门,追溯青春绽放源头,实现对人体衰老状态减缓,同时有效改善身体亚健康以及预防肿瘤发生。

图片


上一篇: 干细胞是白血病的克星
下一篇: 干细胞治疗​甲状腺功能减退症前景可期
关于我们  |  公司掠影  |  新闻中心  | 联系方式  |  在线留言
版权所有 Copyright(C)2015-2016 上海本正清源干细胞科技集团有限公司