
面对日益衰老的容颜,人们对面部年轻化的追求愈加强烈。衰老的皮肤对美观的影响主要表现为皮肤失去弹性、皱纹形成、皮脂腺汗腺分泌减少、胶原合成减少、皮肤中活性氧自由基沉积等。


衰老的原因
衰老,指身体各个系统、各种器官和组织在生长发育成熟后,随增龄而逐步出现的各种生理的、代谢的和功能的改变。人体的衰老是一个从20岁开始渐进的过程,不同器官和组织的老化进程并不同步。


外在表现上,每个人身上都会留下衰老的痕迹,比如皮肤失去水分、皮肤干燥、皱纹产生、色素沉着、记忆力减退、头发脱落、抵抗力下降等等衰老现象逐渐出现。

《Nature》:衰老是细胞不可逆地停止分裂,并进入永久性生长停滞状态,而不经历细胞死亡的过程。未修复的DNA损伤或其他细胞应激可诱发衰老。免疫系统会随着年龄的增长而退化,称为免疫衰老,但衰老的一个主要标志是炎症水平升高,衰老细胞会持续存在并不断分泌许多促炎和组织重塑分子而毒害周围其他细胞。导致多种与年龄有关的疾病,例如糖尿病、癌症、阿尔茨海默氏病、动脉粥样硬化和关节炎等。简而言之:人的寿命是由我们身体中的每一个细胞的衰老速度决定的。而衰老,就是疾病的开始!

免疫细胞衰老最危险
衰老细胞是机体衰老的关键驱动因素,2021年5月12日,美国明尼苏达大学医学院的研究人员在《Nature》发表了题为:An aged immune system drives senescence and ageing of solid organs的研究论文。

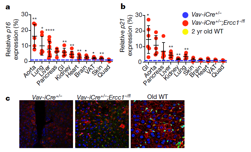
该研究表明,衰老的免疫细胞是最危险的衰老细胞类型,会加速其他器官衰老,从而促进全身性衰老。在衰老过程中,免疫系统会失去对病原体和癌细胞作出有效反应的能力。研究中,为了明确免疫系统老化对机体老化的贡献,研究团队在小鼠造血细胞中选择性删除了Ercc1基因,从而仅在免疫系统中增加内源性DNA损伤负担增加而导致的免疫细胞衰老。

造血细胞中Ercc1的缺失会导致免疫系统的加速老化
研究人员发现,这些小鼠在健康发育到成年后表现出免疫衰老的过早发生,其特征是特异性免疫细胞群的损耗和衰老以及免疫功能受损,并与野生型小鼠在衰老过程中发生的变化类似。

老化的免疫系统驱动非淋巴器官的衰老和组织稳态的丧失
值得注意的是,这些删除了Ercc1基因的小鼠的非淋巴器官也显示出衰老和损伤的增加,这表明衰老的免疫细胞可以促进全身性衰老。此外,研究人员将这些基因敲除小鼠或老年野生型小鼠的脾细胞回输到年轻小鼠之后,也会加速后者的衰老。

将老化的脾细胞回输到年轻小鼠体内会加速它们的衰老
研究人员还使用雷帕霉素治疗这些基因敲除小鼠——雷帕霉素可降低免疫细胞中的衰老标记物、提高免疫功能,结果表明经过治疗后的基因敲除小鼠的衰老表型得到明显好转。这进一步证实了衰老的免疫细胞对全身性衰老的促进作用。

细胞抗衰老
既然我们已经了解了免疫细胞衰老的危害,那能否通过解决衰老免疫细胞来达到抗衰老的目的呢?近日,加州大学旧金山分校的研究团队发现了一种清除衰老细胞的机制。开发了一种基于脂质的分子,以激活iNKT细胞清除衰老细胞。在人体健康时,体内的iNKT细胞会起到监视、清除被人体识别为异物的细胞,包括DNA不可修复的衰老细胞。但是随着年龄的增长或其他因素(肥胖),iNKT细胞变得越来越不活跃,从而导致衰老细胞堆积,造成各种年龄相关性疾病。治愈细胞抗衰老最根本的途径是修复细胞、改善细胞代谢、激活衰老细胞的功能。干细胞抗衰技术属于抗衰老全新方式,它将特定的多种细胞(包括各种干细胞和免疫细胞)输注人体内,激活人体自身的“自愈功能”,修复与调控受损细胞,激活休眠细胞,增加正常细胞的数量,提高细胞的活性,改善细胞的质量,防止和延缓细胞的病变,恢复细胞的正常生理功能,从而达到对抗衰老的目的。干细胞可以在机体内不断更新和替换衰老的细胞,亦可通过细胞分裂不断繁殖,让身体从内到外都散发青春的光彩。并且干细胞在体内存活表现为长期有效。通过输注免疫细胞,使体内免疫细胞处于高水平的激活状态,可有效改善人体内免疫微环境平衡失调和功能抑制状态,提升人体免疫系统的活力,对抗疲劳、衰老、疾病等负面状态,利于机体自身免疫功能的恢复。干细胞重新修复建设,免疫细胞消灭体内有害细胞,两者双管齐下。可使人体机能重新恢复到年轻的状态,从而达到抗衰老目的。

大咖说干细胞与衰老
中国科学院院士,中国科学院“器官重建与制造”战略性科技先导专项首席科学家 周琪院士讲述:干细胞技术能延缓人类衰老速度。中国科学院裴端卿介绍:随着时间的迁移,人体细胞会开始老化,而衰老的过程会造成器官与组织在功能上的衰退,那么延缓细胞的衰老出发点就是干细胞。干细胞是生命的起源细胞,大量科学研究发现,干细胞的分化是一个可逆的过程,如果人体细胞能够逆转到干细胞的水平,那么人类的寿命将得以延长。
上海本正生物工程有限公司提供的干细胞是从脐带、胎盘中提取的一种修复器官机理的未完全分化的原始细胞,具有自我更新、多项分化和高度繁殖的能力,医学上称为“万能细胞”,它是形成人体各种组织器官的起源细胞。干细胞对临床上一些疑难疾病的治疗如:脑瘫、老年痴呆、脑萎缩、帕金森病、中风、肝硬化、糖尿病、红斑狼疮、股骨头坏死、软骨和关节损伤、心脏和脊髓损伤等,取得显著效果,它拥有更加鲜活细胞能量,可以快速、有效进入体内,分泌多种有益细胞因子,调节体内微环境,激活干细胞再生能力,重启时光之门,追溯青春绽放源头,实现对人体衰老状态减缓,同时有效改善身体亚健康以及预防肿瘤发生。

|