设为首页 加为收藏 联系我们
当前时间:
咨询热线:400-1010-468  
http://www.shbzsw.com.cn  
E-mail:SHBZSW@163.COM  
地址:上海市世贸大厦
行业新闻 您的当前位置:首页 -> 新闻中心 -> 行业新闻  
 
干细胞为脑损伤提供全新治疗靶点
发布时间:2022-12-26 文章来源:本站  浏览次数:1415

图片

创伤性脑损伤(TBI)是全球死亡及残疾的主要原因之一,但其相关治疗却一直不尽如人意,近日,国际期刊《International Journal of Oral Science》上一篇文章深度揭示了干细胞治疗TBI的潜在分子机制,它能减轻神经炎症,修复脑损伤,为TBI和其他神经系统疾病的临床干预提供了新的治疗靶点。
图片
创伤性脑损伤(TBI)通常发生在交通事故、高处坠落等外部暴力因素之后,猛烈的外伤会损害脑组织,让患者产生认知、运动、感觉等多种功能障碍。
这种疾病是世界范围内导致死亡和残疾的主要原因之一,我国每年因TBI死亡患者超10万人,且有研究表明:就算是轻度损伤,也会让大脑清除毒素的能力严重受损,并在后期有可能导致阿尔茨海默症和其他神经退行性疾病。
然而与之相对的是,在很长一段时间里,TBI的预后效果都不尽如人意。直到21世纪,随着再生医学的蓬勃发展,科学家终于看到了一丝新的曙光。
我们知道,神经元损伤是TBI的关键,而脐带来源的间充质干细胞恰好拥有与生俱来的神经源性潜力。在随后的研究中,越来越多的线索也指向脐带间充质干细胞能帮助重建神经,恢复TBI患者的身体功能。
但这不是研究的终点,为了进一步确认干细胞疗法的作用机制,《International Journal of Oral Science》近日发表一则研究:研究者通过实验确定了脐带间充质干细胞分泌的细胞外囊泡中的关键治疗效应miRNA以及治疗TBI的分子机制,为TBI和其他相关神经系统疾病的未来临床干预提供了新的治疗靶点。

△研究证明:SHED-EVs/miR-330-5p通过靶向Ehmt2-H3K9me2介导的CXCL14转录改变小胶质细胞极化,以治疗创伤性脑损伤

01

减轻炎症,促进神经修复

科学家揭示干细胞治疗TBI机制


早在21世纪初,研究者就在尝试应用间充质干细胞治疗TBI。
2008年,7名创伤性脑损伤患者被回输了间充质干细胞,第一次被注射到患者的受伤区域,第二次则是通过静脉回输,治疗6个月后显示,患者的神经功能明显改善。
时间来到近日,由中国神经修复学会和国际神经修复学会中国委员会共同制定的《颅脑创伤临床神经修复治疗指南(2022版)》也提到:细胞治疗结合其他神经恢复方法,不仅可提高疗效,还可为已接受过良好常规治疗的TBI患者提供可行的治疗方案或替代治疗。
图片
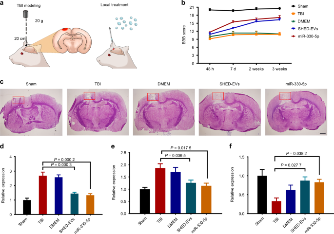
以上种种证实了干细胞在治疗创伤性脑损伤上的效用,但并未详解其中的作用机制,为了进一步找到治疗靶点,科研人员钻研多年,并在5年前报道了干细胞能通过改变小胶质细胞M1 / M2极化来促进大鼠TBI的功能恢复,将机制问题留给了干细胞与其靶细胞之间的相互作用。
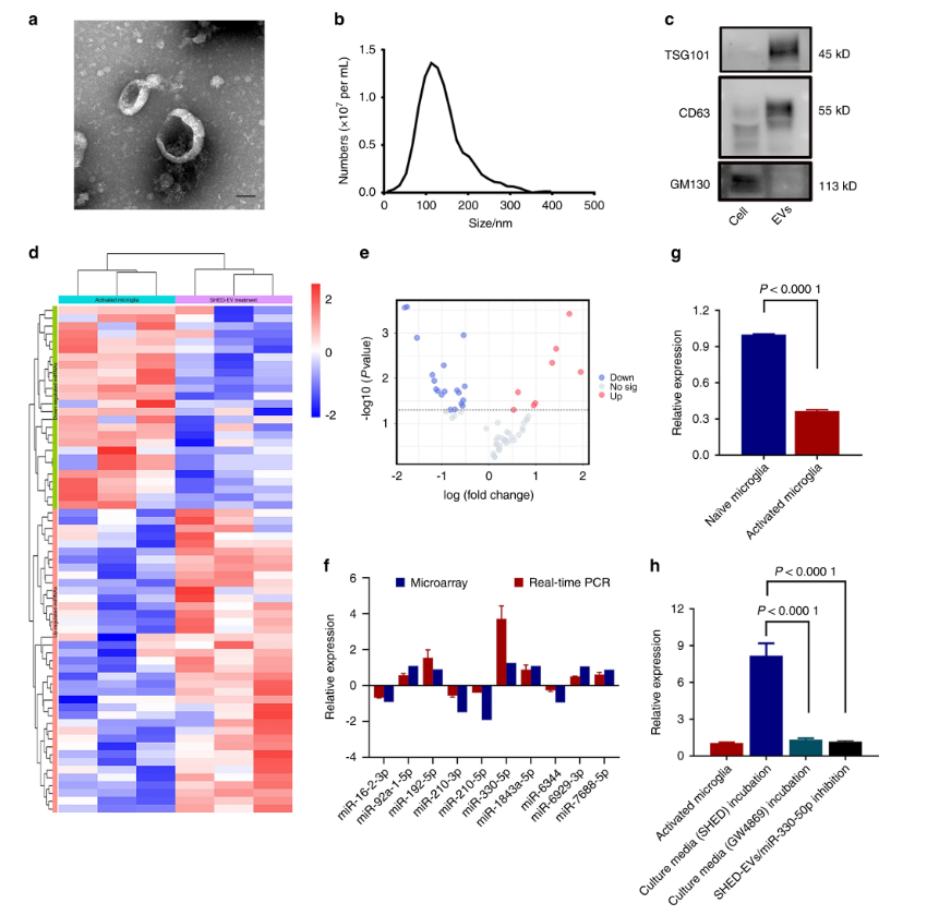
于是,在本次研究中,科学家首先在EV表征后进行了miRNA阵列,并揭示了27种上调的miRNA和39种下调的miRNA。基于SHED-EV共培养小胶质细胞增加4倍,他们选择miR-330-5p作为潜在效应物。
图片
这种潜在效应物会被SHED-EVs转移到活化的小胶质细胞上,并参与神经炎症中的小胶质细胞调节—当miR-330-5p被抑制时,促炎细胞因子的分泌增加,而SHED-EVs的参与则明显逆转了这种效应。
随后研究者预测了潜在靶点,并确定Ehmt2是miR-330-5p的下游靶标。这是一个重要靶标,在过往的研究中,Ehmt2参与着神经系统疾病的许多病理生理过程,尤其是阿尔茨海默症。
而SHED-EVs转移的miR-330-5p将直接靶向小胶质细胞的Ehmt2,抑制H3K9me2,降低对CXCL14(中枢神经系统中的关键趋化因子配体)的抑制作用,改变小胶质细胞极化,从而减轻了神经炎症并增强了脑损伤的修复
图片

△SHED-EVs/miR-330-5p改善了大鼠TBI的功能损伤

至此,SHED-EVs靶向小胶质细胞的潜在机制被揭示,研究为未来的转化医学提供了有价值的信息,而为了增强SHED-EVs的治疗效果,科学家或将对其进行工程修改。
研究者也提出:考虑到小胶质细胞极化在阿尔茨海默病中的关键作用,Ehmt2/H3K9me2/CXCL14是否也参与其他神经系统疾病的病理学,也应在今后的研究中被讨论。

02

干细胞疗法

脑部疾病的新曙光


脑科学的进展其实一直很缓慢,一方面在于人类脑部结构过于精密,一方面也是大脑自行建立了血脑屏障(BBB),如此一道“防线”虽能抵御有害物质的侵害,但同时也拒绝了很多“救命”药物的帮助,让与大脑相关的疾病变得格外难以治愈。
那么有没有一种物质能够穿越血脑屏障,又能为大脑带来积极影响呢?当然有,干细胞所分泌的外泌体便是其中之一。
它由干细胞的旁分泌机制产生,个头虽是细胞外囊泡中最小的一个(只有40-120nm),内里却装载了miRNA、mRNA、IncRNA和细胞因子等诸多“货物”,研究表明,外泌体就像同城闪送的快递员,能将这些物质精准送达给另一个细胞,以完成细胞间的通讯。
图片

△细胞外囊泡包括凋亡小体、微泡和外泌体

作为天然纳米颗粒,干细胞外泌体天生拥有着“穿越”组织屏障的绝技,而当其到达我们的大脑里,它还能发挥着免疫调节、抗炎和抗纤维化、抑制氧化应激、增强血管生成等作用。
这些功效助力着干细胞在治疗脑血管疾病、阿尔茨海默症、帕金森等难治性疾病上大放异彩。如《Advanced Science》曾报道干细胞可调节脑内炎性环境,促进神经再生和突触链接,提高阿尔茨海默病模型动物的学习记忆和认知能力。而《Cell Stem Cell》则报道过干细胞对帕金森病神经修复的积极影响
总而言之,干细胞技术在治疗脑部疾病上前景广阔。随着近些年再生医学技术的不断革新,进度缓慢的脑科学或许将在不久后迎来“大迈步”,为更多脑病患者带去新的希望。

Write in the last

写在最后

     大脑是人体最精密也最复杂的器官,在很长一段时间内,我们止步于它的“防线”之外,并为其复杂的结构焦头烂额,而干细胞技术的诞生为这一切劈开了新的道路,它为脑部难治性疾病找到新的突破口,也让我们开始相信,疾病治愈已然越来越近。

图片

       干细胞是从脐带、胎盘中提取的一种修复器官机理的未完全分化的原始细胞,具有自我更新、多项分化和高度繁殖的能力,医学上称为“万能细胞”,它是形成人体各种组织器官的起源细胞。干细胞对临床上一些疑难疾病的治疗如:脑瘫、老年痴呆、脑萎缩、帕金森病、中风、肝硬化、糖尿病、红斑狼疮、股骨头坏死、软骨和关节损伤、心脏和脊髓损伤等,取得显著效果,它拥有更加鲜活细胞能量,可以快速、有效进入体内,分泌多种有益细胞因子,调节体内微环境,激活干细胞再生能力,重启时光之门,追溯青春绽放源头,实现对人体衰老状态减缓,同时有效改善身体亚健康以及预防肿瘤发生。

图片


上一篇: NK细胞杀病毒、调节免疫、抑制纤维化
下一篇: 干细胞治疗肾病取得突破性进展
关于我们  |  公司掠影  |  新闻中心  | 联系方式  |  在线留言
版权所有 Copyright(C)2015-2016 上海本正清源干细胞科技集团有限公司