设为首页 加为收藏 联系我们
当前时间:
咨询热线:400-1010-468  
http://www.shbzsw.com.cn  
E-mail:SHBZSW@163.COM  
地址:上海市世贸大厦
行业新闻 您的当前位置:首页 -> 新闻中心 -> 行业新闻  
 
干细胞治疗肾病的作用机制
发布时间:2023-04-20 文章来源:本站  浏览次数:1045
图片

引  言

4月10日据香港媒体报道知名演员、导演吴耀汉去世终年83岁“演员吴耀汉去世”话题随即登上热搜。
图片
两年前,吴耀汉在接受采访时表示,因为严重肾衰竭,他肾功能只剩约一成,要每天洗肾,日常活动受到很多限制,但由于高龄和健康情况欠佳,医生不建议他换肾。

人的肾是怎么一步步变成肾衰竭的?

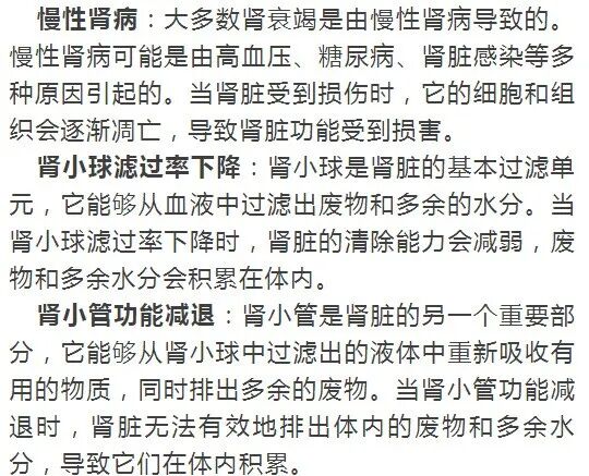
肾衰竭的主要过程

图片

图片

图片

慢性病患者是肾衰竭的高危人群

图片

图片

图片

不想你的肾坏掉,5个方面要做好

饮食习惯:保持一个健康的饮食习惯非常重要。要注意控制摄入高盐、高糖、高脂肪和高蛋白的食物,同时增加蔬菜、水果和全谷物的摄入。同时要保持充足的水分摄入。
控制血糖和血压:高血糖和高血压是肾脏损伤的主要原因之一。如果你有糖尿病或高血压的话,一定要积极控制血糖和血压,按时服药、定期检查,避免并发症。
戒烟限酒:烟草和酒精对肾脏都有很大的损害。尽量戒烟限酒,或者适度饮用。
锻炼身体:适度的体育锻炼不仅能够保持身体健康,还有助于降低肾脏疾病的风险。建议每周至少进行150分钟的中等强度有氧运动。
定期检查:如果你有家族遗传肾病、糖尿病、高血压等慢性疾病史,建议定期检查肾功能。通过早期发现和治疗,可以有效预防肾脏疾病的发生和发展。
图片

干细胞治疗肾病的作用机制

研究表明干细胞治疗可以通过多种途径促进肾脏再生和修复。
1、干细胞可以分化为肾脏细胞,包括肾小球上皮细胞、肾小管上皮细胞、间质细胞等,从而替代和修复受损的肾脏细胞。
2、干细胞可以分泌多种生长因子和细胞因子,如VEGF、HGF、EGF、FGF等,这些分子可以促进肾脏再生和修复,增加新生血管的形成,刺激细胞增殖和分化,减少细胞凋亡等。
3、干细胞可以激活肾脏内在的干细胞,促进肾脏自我修复的能力。同时,干细胞还可以调节免疫系统,抑制炎症反应和免疫反应,从而减少肾脏损伤和促进肾脏再生和修复。
图片
肾病是一种常见的慢性疾病,如果不及时治疗,会导致肾功能不断恶化,最终发展成为肾衰竭。干细胞治疗是一种新型的治疗方法,通过干细胞的多种作用机制可以修复受损的肾脏组织,从而改善肾功能。
目前干细胞治疗肾病的研究还处于早期阶段,但已经有不少的临床案例显示出其治疗效果的潜力。当然,干细胞治疗还需要进一步的研究和探索,才能更好地应用于临床实践中,帮助更多的肾病患者恢复健康。
图片

       干细胞是从脐带、胎盘中提取的一种修复器官机理的未完全分化的原始细胞,具有自我更新、多项分化和高度繁殖的能力,医学上称为“万能细胞”,它是形成人体各种组织器官的起源细胞。干细胞对临床上一些疑难疾病的治疗如:脑瘫、老年痴呆、脑萎缩、帕金森病、中风、肝硬化、糖尿病、红斑狼疮、股骨头坏死、软骨和关节损伤、心脏和脊髓损伤等,取得显著效果,它拥有更加鲜活细胞能量,可以快速、有效进入体内,分泌多种有益细胞因子,调节体内微环境,激活干细胞再生能力,重启时光之门,追溯青春绽放源头,实现对人体衰老状态减缓,同时有效改善身体亚健康以及预防肿瘤发生。

图片

上一篇: 干细胞治疗心脑血管疾病的案例汇总
下一篇: 关于干细胞治疗糖尿病的10问10答
关于我们  |  公司掠影  |  新闻中心  | 联系方式  |  在线留言
版权所有 Copyright(C)2015-2016 上海本正清源干细胞科技集团有限公司