
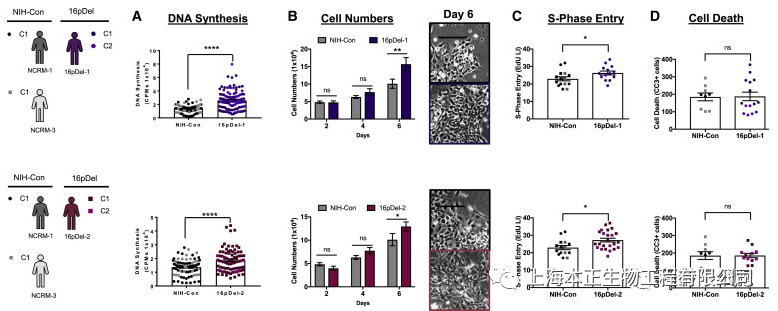
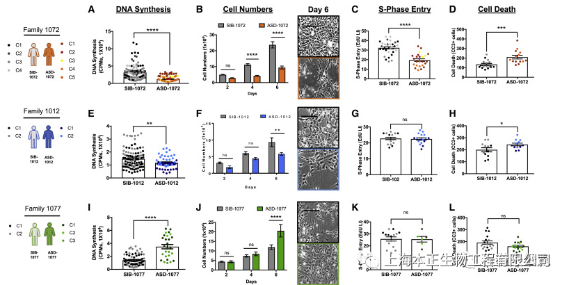
有这样一群特殊的孩子,他们沉默、孤单地存在于自己的角落里,对周围不看、不应、不指、不说、不当。他们难以融入这个喧闹的世界,也很容易被人世喧嚣所忽视,他们就是自闭症儿童。自闭症,又叫孤独症,是一种神经发育性障碍,主要表现为不同程度的言语发育障碍、人际交往障碍、兴趣狭窄和行为方式刻板。自闭症目前在临床上没有有效的治疗手段,其背后的成因也是一个谜团。但科学家从未停止过对于自闭症的探索。近年来,科学家发现自闭症的成因与大脑干细胞存在重要关联,而临床试验也展现出了脐带间充质干细胞治疗自闭症的潜力。2022年,罗格斯大学的研究团队在著名科研期刊《Stem Cell Reports(干细胞报告)》发布了一篇题为《Autism NPCs from both idiopathic and CNV 16p11.2 deletion patients exhibit dysregulation of proliferation and mitogenic responses》的研究论文。他们检查了自闭症患者的大脑干细胞——神经前体细胞(NPC),发现NPC负责产生三种主要类型的脑细胞:神经元,少突胶质细胞和星形胶质细胞——要么过度生产,要么生产不足。在过去,许多研究都是以小鼠为研究模型。但涉及大脑神经发育方面的,这种形式的研究就比较局限,因为动物通常不会表现出人类患者所表现出的症状。为了模拟患者大脑早期发育过程,寻找自闭症的形成原因,罗格斯大学的研究团队把目光投向了人类自身拥有的干细胞。他们通过诱导多能干细胞(iPSCs)技术生成人类大脑干细胞,这些大脑干细胞可以在体外精准表现出自闭症患者大脑早期发育阶段的所经历的变化,为寻找自闭症的有效治疗方法带来了希望。该研究共纳入了十个研究对象,包括3名特发性自闭症患者以及3个患者的健康的兄弟姐妹作为对照,2名患有16pDel(16p11.2缺失综合征)自闭症患者以及2名相同性别的健康对照。其中编号为ASD-1077患者以及两名16pDel患者均患有大头畸形。研究人员将这些研究对象的干细胞诱导分化为一种大脑干细胞——神经前体细胞(NPC)。正常情况下,神经前体细胞通常会在人类胎儿40周妊娠期的第8周到第24周内增殖分化形成功能脑细胞。实验结果发现,与健康的对照组相比,无论是特发性自闭症队列还是16pDel自闭症队列都表现出神经前体细胞增殖失调其中ASD-1012患者和ASD-1072患者的NPC产生了太少脑细胞,尽管他们的外表看上去是正常的。而大头颅的ASD-1077患者和两个16pDel患者的NPC则产生了太多的脑细胞,而这就是大头颅自闭症患者大脑过度生长的原因。“我们从所有(疾病)样本中研究的NPC显示出异常增殖,无论是'太少'还是'太多',这表明对脑干细胞增殖的控制不佳是自闭症因果关系的重要基础,”神经科学和细胞生物学教授Emanuel DiCicco-Bloom以及罗格斯大学罗伯特伍德约翰逊医学院的儿科和该论文的作者说。干细胞是人类的原始细胞,也被认为是“多能细胞”,可以分化为各种类型的细胞、组织,不仅能够作为自闭症的体外模型,在再生医学、药物开发和精准医疗等多个方面也同样拥有着广泛的应用前景。所谓解铃还须系铃人,目前干细胞技术已经在治疗自闭症这类神经系统疾病中获得了初步成功,证实干细胞可以在一定程度上改善和修复神经系统的结构和功能。2020年杜克大学研究团队发表在《Stem Cells Translational Medicine(干细胞转化医学)》上的一项研究显示:脐带间充质干细胞为自闭症儿童带来了安全的疗效,而且在此次研究中,单次剂量和重复剂量的输注都起到了治疗效果。研究者招募了12名患有自闭症谱系障碍的儿童,年龄范围为4-9岁,分为三组,第一组三名患者接受单次输注,第二组三名患者接受两次输注,第三组六名患者接受三次输注,每次输注的剂量相等,每次输注期间间隔两个月。其中,第二组一位患儿在第二次输注时出现了轻度低血压以及超敏反应,之后给予对症处理后不良反应消失,随后继续完成治疗,未出现明显不适。第三组一位患儿出现了中度低血压,经过处理后没有出现不适,也完成了治疗。总体而言,脐带间充质干细胞输注对于自闭症患儿来说是安全的,且患者耐受性良好。随后,研究人员评估了十二位参与者的情况,其中包括身体检查、临床指标测量以及临床心理测量等量表,发现共有六位患者出现了自闭症核心症状的改善。这六位患者的三分之二临床指标有所改善,其中2例接受1剂干细胞输注,2例接受2剂,2例接受3剂。该项研究表明细胞疗法对于自闭症的治疗是有作用的,但应用于临床仍然需要开展更多的研究来进一步佐证。最近杜克大学研究团队又启动了一项随机双盲研究(NCT04089579),以评估脐带间充质干细胞在改善自闭症幼儿社会沟通能力方面的安全性和有效性,此次研究预计招募164位参与者,项目预计在2023年8月完成。2019年,国际权威期刊《干细胞转化医学》杂志发表了一项脐带间充质干细胞治疗儿童自闭症的安全性和对细胞因子水平影响的研究论文。该临床研究共有20例自闭症患者接受了脐带间充质干细胞治疗,受试者每12周接受3600万剂量的间充质干细胞静脉注射,耗时9个月输注4次,并在治疗完成后的3个月和12个月进行随访。结果发现,8名患者的自闭症状类别都有所降低。研究人员表示,对于自闭症谱系障碍患者来说,重复剂量的脐带间充质干细胞输注给药是安全且可耐受的,并且展现出潜在的治疗效果。让我们期待随着干细胞和再生医学技术的进步,自闭症患者能够从中得益,重获新生!
干细胞是从脐带、胎盘中提取的一种修复器官机理的未完全分化的原始细胞,具有自我更新、多项分化和高度繁殖的能力,医学上称为“万能细胞”,它是形成人体各种组织器官的起源细胞。干细胞对临床上一些疑难疾病的治疗如:脑瘫、老年痴呆、脑萎缩、帕金森病、中风、肝硬化、糖尿病、红斑狼疮、股骨头坏死、软骨和关节损伤、心脏和脊髓损伤等,取得显著效果,它拥有更加鲜活细胞能量,可以快速、有效进入体内,分泌多种有益细胞因子,调节体内微环境,激活干细胞再生能力,重启时光之门,追溯青春绽放源头,实现对人体衰老状态减缓,同时有效改善身体亚健康以及预防肿瘤发生。