设为首页 加为收藏 联系我们
当前时间:
咨询热线:400-1010-468  
http://www.shbzsw.com.cn  
E-mail:SHBZSW@163.COM  
地址:上海市世贸大厦
行业新闻 您的当前位置:首页 -> 新闻中心 -> 行业新闻  
 
间充质干细胞治疗难愈性糖尿病足溃疡
发布时间:2023-06-14 文章来源:本站  浏览次数:867
图片

治疗“糖尿病足溃疡(DFUs)”一直是医学领域的一项具有挑战性的任务。这些顽固的伤口不仅是糖尿病患者常见的潜在严重并发症,而且对患者的生活质量也有深远的影响。尽管尽了最大的努力并使用了常规治疗方法,但许多这些伤口仍拒绝愈合,往往导致严重感染和下肢截肢等有害后果。然而,我们看到了一线希望。在这篇文章中,我们将深入研究一种在最近的科学研究中备受关注的创新且有前景的治疗方法。请继续阅读,因为我们将揭示这种潜在的游戏规则改变者如何彻底改变无法愈合的糖尿病溃疡的治疗领域。

图片 Stem Cell Research & Therapy评论杂志
糖尿病足溃疡

糖尿病足溃疡(DFUs)是糖尿病的一种严重并发症,19%-34%的患者在其一生中会发生DFUs,其中约40%的患者在5年内因溃疡炎症导致死亡,20%-50%的严重糖尿病足感染可导致下肢截肢。这些溃疡通常对标准治疗疗效不佳,即使在治疗一年后,愈合失败率也在15%-80%之间。愈合不良与血管生成不足有关,这是由慢性炎症倾向和细胞对组织缺氧的反应受损引起的。 

图片
我们仍然充满希望

脐带来源的间充质干细胞(MSCs)由于其适应性和促进愈合的能力,作为一种潜在的辅助治疗已经被广泛研究。在糖尿病伤口模型中被证明具有潜在的改善伤口愈合和促进血管生成的作用。这些细胞可以从健康的人类供体中获取,并作为符合GCP的产品交付。让我们在这篇文章中看看这项研究的有希望的结果。

让我们快速浏览一下这项研究

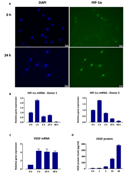
这项研究致力于解决无法治愈的糖尿病足溃疡这一具有挑战性的问题,特别是那些对常规治疗不佳的患者。该研究着眼于间充质干细胞(MSCs),作为一种新的治疗方法的前景。研究证明,这些脐带来源的细胞能够在缺氧条件下激活促血管生成的HIF-1途径,从而促进血管生成——这是伤口愈合的关键过程。这些细胞还显示出分化为内皮样细胞的能力,这表明它们有可能直接参与受伤组织的新生血管生成。

图片
△ ABCB5+ MSCs在缺氧培养过程中HIF‐1α和VEGF的表达
图片
△ ABCB5+ MSCs的内皮转分化
图片
△ 血管形成试验

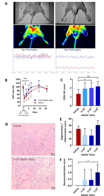
在小鼠后肢缺血模型中测试了这些细胞的作用,它们显著增加了血管化和毛细血管增殖,并加速了血流的恢复。这表明这些细胞具有通过多种机制促进伤口愈合的潜力。

图片
△ OF1小鼠手术诱导HLI后的血流恢复和血管再生

随后,这种治疗方法也被用于对常规治疗不佳的糖尿病足溃疡患者的临床环境中。局部应用MSCs作为辅助治疗后,在这些难以愈合的患者中,有相当大比例的伤口表面积显著减少,支持细胞作为一种新的治疗策略的潜力。

图片
治疗期间伤口愈合进展及疗效随访
本研究总结

该研究为来自脐带组织的间充质干细胞(MSCs),在治疗常规治疗无效的糖尿病足溃疡(DFUs)方面的开辟了新的治疗途径。该研究表明,这些间充质干细胞不仅具有通过激活HIF-1通路刺激血管生成的潜力,而且还具有反式分化为内皮样细胞的潜力,从而直接促进伤口愈合。

1、研究人员发现,在缺氧条件下,这些MSCs激活了促血管生成的HIF-1通路,增强了VEGF转录和蛋白质分泌,并有可能促进血管生成。

2、MSCs在体外也显示出内皮细胞特征的能力,这表明它们有可能向内皮细胞谱系分化,并直接促进损伤组织中的新血管再生。

3、研究小组随后在小鼠模型中检查了肌内注射这些细胞对灌注恢复的影响,发现该治疗显著加速了灌注并恢复且增加了血管化。

4、在人体试验中进一步研究表明,辅助局部应用MSCs在创面面积减少中具有统计学意义,这证明了它们作为DFUs有效辅助治疗的潜力。重要的是,试验期间没有报告与治疗相关的不良事件,表明该细胞产品具有良好的耐受性和总体安全性。

尽管结果令人鼓舞,但研究人员警告说,结论受到早期试验相关因素的限制,特别是患者数量少、开放、非随机设计。此外,他们强调需要进一步研究,以确定可能预测患者对MSC治疗反应的因素。尽管存在这些局限性,但该研究表明,MSCs可能是常规治疗耐药DFUs的辅助治疗的潜在候选者。

图片

       干细胞是从脐带、胎盘中提取的一种修复器官机理的未完全分化的原始细胞,具有自我更新、多项分化和高度繁殖的能力,医学上称为“万能细胞”,它是形成人体各种组织器官的起源细胞。干细胞对临床上一些疑难疾病的治疗如:脑瘫、老年痴呆、脑萎缩、帕金森病、中风、肝硬化、糖尿病、红斑狼疮、股骨头坏死、软骨和关节损伤、心脏和脊髓损伤等,取得显著效果,它拥有更加鲜活细胞能量,可以快速、有效进入体内,分泌多种有益细胞因子,调节体内微环境,激活干细胞再生能力,重启时光之门,追溯青春绽放源头,实现对人体衰老状态减缓,同时有效改善身体亚健康以及预防肿瘤发生。

图片

上一篇: 真实案例 | 免疫细胞对癌症治疗的作用
下一篇: 3分钟讲清楚干细胞干预糖尿病的常见问题
关于我们  |  公司掠影  |  新闻中心  | 联系方式  |  在线留言
版权所有 Copyright(C)2015-2016 上海本正清源干细胞科技集团有限公司