设为首页 加为收藏 联系我们
当前时间:
咨询热线:400-1010-468  
http://www.shbzsw.com.cn  
E-mail:SHBZSW@163.COM  
地址:上海市世贸大厦
行业新闻 您的当前位置:首页 -> 新闻中心 -> 行业新闻  
 
干细胞给老年痴呆“一线生机”
发布时间:2023-07-04 文章来源:本站  浏览次数:1173
图片

导读

众多临床试验表明,干细胞技术干预阿尔兹海默病不仅能够调节脑内炎症性环境,而且促进神经再生和突触链接,有效改善病症,且安全无副作用

每3秒,全球就有一位痴呆症患者产生。
而阿尔兹海默病,就是“老年痴呆症”中最为常见的一种。目前全球至少5000万痴呆症患者,预计到2050年,这个数字将达到1.52亿,而其中70%左右均为阿尔兹海默病患者。
图片
这意味着,在百岁人生的时代,超过一半人,都要面对阿尔兹海默病的问题。
然而令人沮丧的是,这种病却几乎无法治疗,现有的药物只能暂缓认知衰退,无法抑制病情发展,迄今为止,人类发明的绝大多数针对阿尔兹海默病的药物研究,都以失败告终。
全球科学家都在致力寻找有效的药物,而一篇发表于国际学术期刊《Advanced Science》上的文章表示:脐带间充质干细胞(hUC-MSCs)具有修复损伤神经细胞的功能,能够通过HGF-cMet-AKT-GSK3β通路调节tau蛋白磷酸化,显著提高阿尔茨海默病模型动物的学习记忆和认知能力。
图片
众多临床试验也表明,干细胞技术干预阿尔兹海默病不仅能够调节脑内炎症性环境,而且促进神经再生和突触链接,有效改善病症,且安全无副作用。
或许,解决阿尔兹海默病治愈难问题,干细胞将会是个不错选择。

01

温柔的绝症:阿尔兹海默病

阿尔兹海默病(Alzheimer’s disease,AD)是我们俗称为“老年痴呆症”中最常见的一种,是一种发病进程缓慢、随着时间不断恶化的神经退化性疾病,多发生于老年和老年前期,尤其是65岁以上老人,占到95%的比例。
也就是说,每10个老人,就有1个得上这种病。
图片

△ 大脑受损是阿尔兹海默病发生的原因

不仅如此,一些研究发现,其实痴呆症状早在十多年前就出现了!
临床上最年轻的患者大概在三十几岁,其实这也是阿尔兹海默病在早期发病的表现,很多患者的大脑早在十多年前就已经开始发生变化,随着病情进展,患者首先出现认知功能衰退,然后出现情绪和行为问题。当病情发展到一定程度后,患者会逐渐丧失身体机能,最终死亡。
当然,这种疾病之所以可怕,还因为它会缓慢剥夺一个人的能力,尊严和生命。它带给人们的痛苦不仅是物理的痛苦,而是更加深层的理性的痛苦。
他们就像脑海中有个橡皮擦,擦掉亲朋好友,慢慢地,也会丢掉基本的生存能力。
最后,这种疾病在晚期会给家人带来很大的经济,生活和情感压力。一些照护家人因此而变得焦虑、忧郁、或发生其他的疾病。
但目前科学家仍未找到引起阿尔兹海默病的根本原因,更绝望的是,连能治疗的药物都没有,也就是说,面对这个疾病,患者跟家人根本不知道到底该怎么办。


02

干细胞给老年痴呆“一线生机”

虽然病因不明,但衰老无疑是导致阿尔兹海默病的主要原因。

随着年龄增长,大脑神经开始进行性退化,其特征就是神经元丧失和认知能力下降,有研究表明,阿尔兹海默病患者的神经和突触损失是该病症的两个标志性病变,也就是淀粉样蛋白β含斑块和神经原纤维缠结(NFTs的),这是由微管相关蛋白tau的高磷酸化形式。

而干细胞,尤其是间充质干细胞(hUC-MSC)保持较早的胚胎发育阶段,更年轻、产量更高,可以分泌多种功能因子,在多种疾病治疗中都展现了广阔的临床应用价值

研究人员建立了基于hUC-MSC对认知能力恢复的影响,该模型是阿尔兹海默病衰老加速模型。

图片

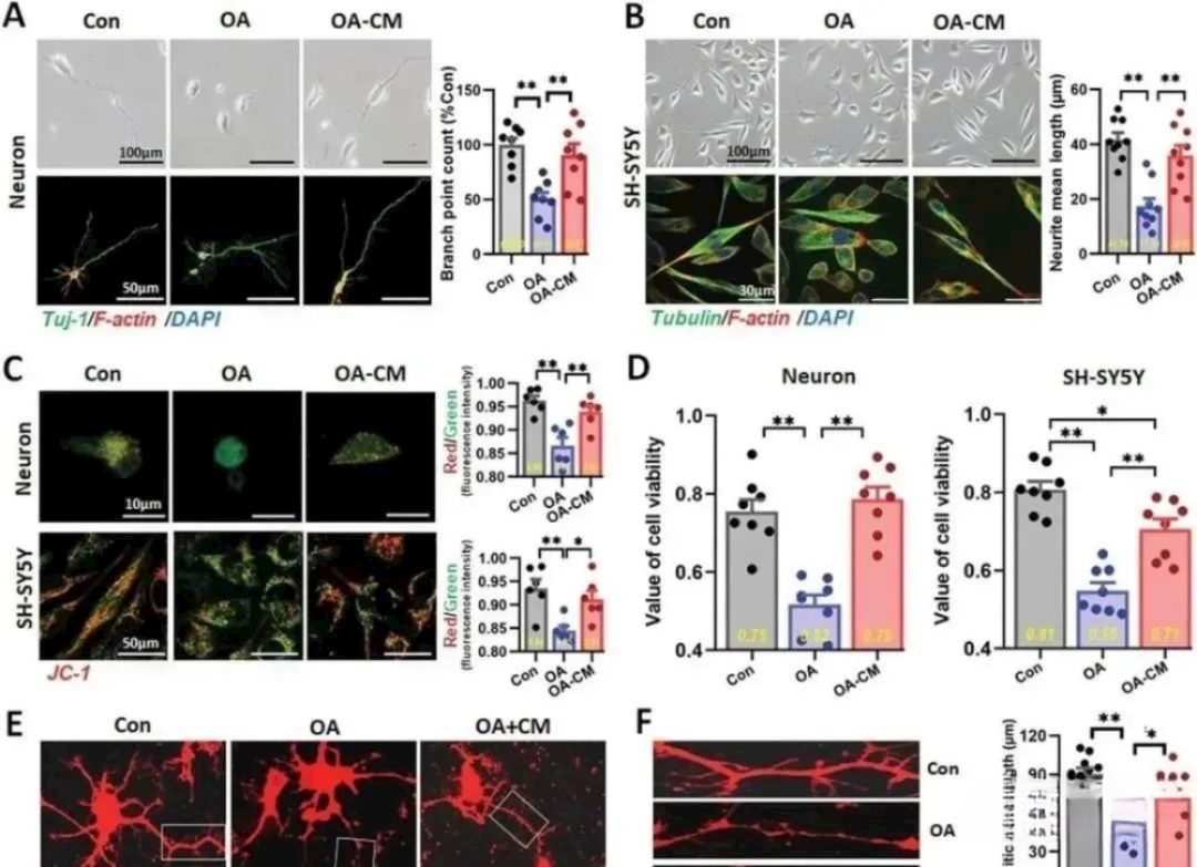
△ hUC-MSC在体外AD细胞模型中恢复了OA诱导的神经细胞损伤

研究证明,临床级hUC-MSC的腹膜内给药可以抵消实验对象的突触可塑性、神经网络、分子调控和认知的衰老。这些作用表明hUC-MSCs可能是系统性调节衰老大脑并介入认知衰老的生理过程的首选资源。
更重要的是,hUC-MSC可以分泌多种功能因子,包括生长因子、细胞因子、趋化因子和代谢产物
图片

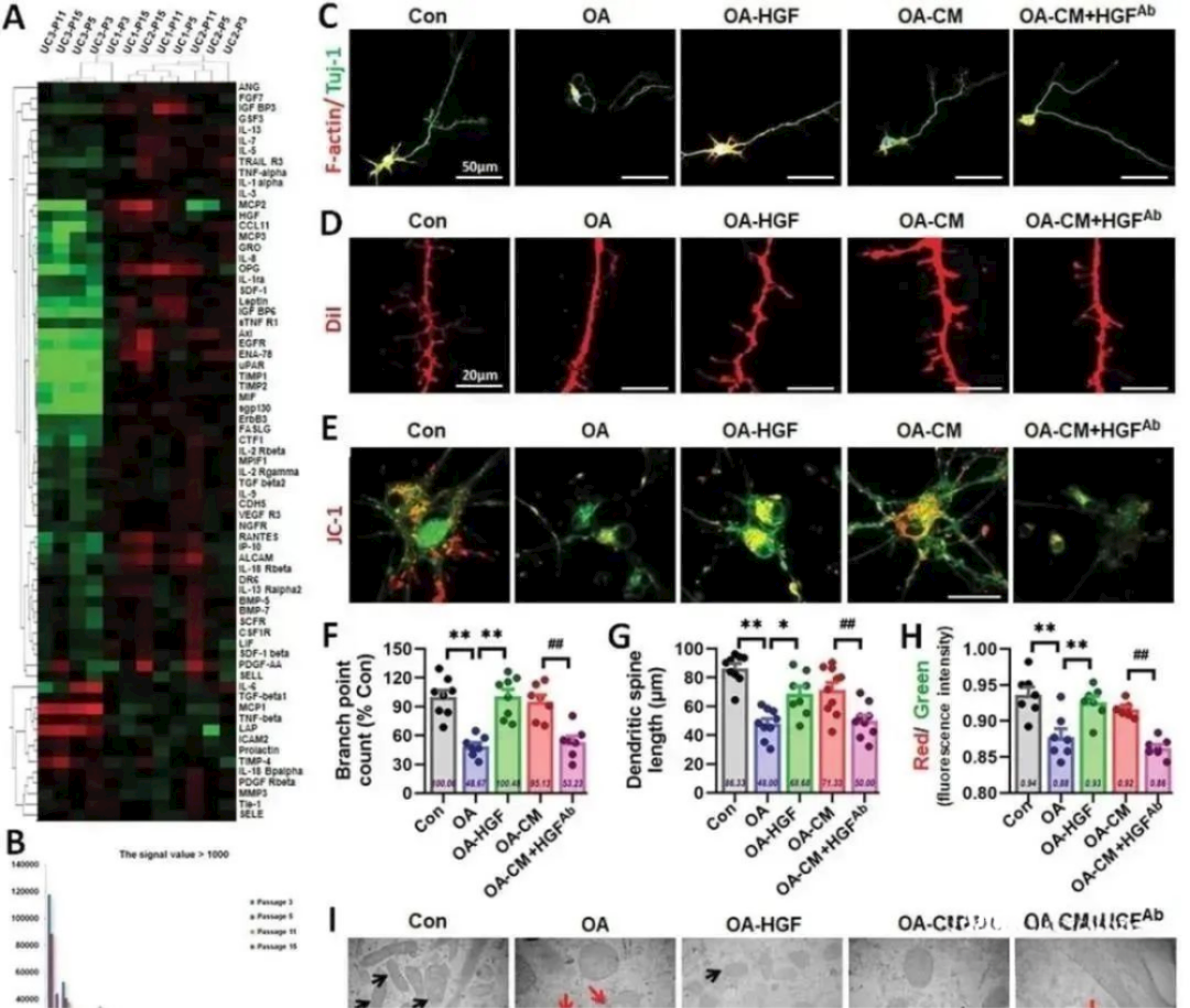
△ hUC-MSCs分泌的HGF可以从OA诱导的神经细胞损伤中

拯救AD细胞模型

该项研究首次探索了临床级hUC-MSC对认知能力恢复的影响,并且证明了hUC-MSC分泌的核心功能因子肝细胞生长因子(HGF)通过下调tau蛋白的过度磷酸化,改善神经原纤维缠结,逆转脊柱丢失,在hUC-MSC调节受损神经细胞的恢复中起着重要作用。
并且,hUC-MSC也促进了大脑中的神经突触链接,这些都是与记忆缺陷密切相关的。

03

写在结尾

干细胞具有多向分化、组织再生、调控免疫的功能,在多种退行性疾病的干预中都展现了良好的临床疗效,相信未来随着再生医学的不断发展,阿尔兹海默病、帕金森、脑中风等这类严重影响老年人生活质量的疾病,都能被干细胞攻克,至少能够缓解病症,提高患者生活质量,为更多老年人带来福音。
图片

       干细胞是从脐带、胎盘中提取的一种修复器官机理的未完全分化的原始细胞,具有自我更新、多项分化和高度繁殖的能力,医学上称为“万能细胞”,它是形成人体各种组织器官的起源细胞。干细胞对临床上一些疑难疾病的治疗如:脑瘫、老年痴呆、脑萎缩、帕金森病、中风、肝硬化、糖尿病、红斑狼疮、股骨头坏死、软骨和关节损伤、心脏和脊髓损伤等,取得显著效果,它拥有更加鲜活细胞能量,可以快速、有效进入体内,分泌多种有益细胞因子,调节体内微环境,激活干细胞再生能力,重启时光之门,追溯青春绽放源头,实现对人体衰老状态减缓,同时有效改善身体亚健康以及预防肿瘤发生。

图片


上一篇: 30秒视频直击,人体免疫细胞如何杀灭癌细胞
下一篇: 干细胞干预痛风,不仅止痛更能治痛
关于我们  |  公司掠影  |  新闻中心  | 联系方式  |  在线留言
版权所有 Copyright(C)2015-2016 上海本正清源干细胞科技集团有限公司