|
缺血性心脏病是全球人类死亡的常见原因,为攻克其中之一—心肌梗死,来自杜克-新加坡国立大学医学院的研究人员研发了一种可控、稳定和可重复的潜力方案,能将多能干细胞诱导分化为心肌祖细胞(CCP),这些CCP在被植入心肌梗死的猪心后,能修复受损组织并改善心脏功能,为心梗治疗提供了全新的可能选择。
长期以来,由于无法让受损的心肌细胞再生,心梗、心衰治疗一直是医学界难题。而伴随着干细胞在实验室中分化为心肌细胞的“神奇”表现,一个崭新的治疗方案似乎就要诞生。
但这条研究之路并非一片坦途,研究显示,干细胞衍生的心肌细胞在植入心脏后会诱导心律失常(VT)。为了克服这个问题,来自杜克-新加坡国立大学医学院的研究人员尝试基于层粘连蛋白(一种在细胞与其周围结构的相互作用中起主要作用的蛋白质)来将多能干细胞诱导分化为心肌祖细胞(CCP),经此特殊培养后的细胞在被植入心肌梗死的猪心脏后,没有显示出与VT相关的异常,而是出现了心室壁厚度显著改善,梗死面积减小的积极效果,被认为是治疗心肌梗死的潜力方案。
△此项研究被刊登于Nature子刊《npj Regenerative Medicine》
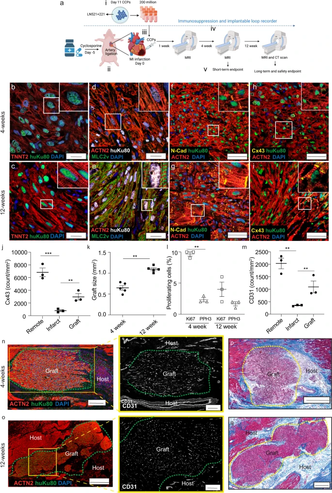
心肌梗死(Acute Myocardial Infarction)是威胁人类健康的重大疾病,它的形成原因并不复杂,即心脏血管内的斑块破裂后,形成血栓,并堵塞住动脉血管。随后,久久得不到血液供应的心肌细胞会一个个接连坏死,并最终可能给患者扣下死亡的“扳机”。因此当遭遇急性心梗时,救治必须争分夺秒,患者越早接受治疗,其病死率和致残率越低。反之,如果耽搁时间过长,就算能够力挽狂澜,患者也极易遭遇心衰。这是由于死去的心肌细胞无法再生,大面积的心肌坏死会让心脏功能断崖式下降,即使是稀松平常的走路、睡觉,都有概率让他们感到胸闷缺氧、呼吸困难。与此同时,心衰的五年死亡率也很高,达50%。近些年,随着干细胞治疗的出现,科学界看到了修复心肌坏死区域的转机。不过,正如开头所提到的,问题不仅仅是“替换”那么简单,迄今为止开发此类治疗方法的尝试都没有成功,有报道称:动物在接受干细胞衍生的未成熟心肌细胞(CMs)移植后发生了心律失常(VT)。为此,杜克-新加坡国立大学医学院的研究人员研发了一种优化方案—即基于层粘连蛋白的人源化基质上来培养人多能干细胞。他们首先尝试将人多能干细胞分化成心血管祖细胞(CVP),并将处于分化方案中第9至第11天的CVP回输到梗死小鼠心脏梗死区域,随后他们观测到,这些CVP逐渐血管化,并让心脏功能得到改善。
△人体肌肉移植物的血管化
这个发现让研究者大为振奋,他们迫不及待地将实验推行至下一阶段,即在大型动物模型中详细验证结果,这一次,他们的目标是与人心极为相似的猪心。由于担心移植跳动的CMs可能导致致命性心律失常和功能改善不良,研究者特意选择了非收缩的心脏祖细胞(CCPs)。他们调查了大约200亿个第11天的心脏祖细胞,以研究它们再生受损心脏组织的潜力。当被移植到梗死的心脏区域后,CCPs在疤痕中迅速组织自己,不但在宿主心脏中产生人类心肌移植物,还进一步成熟以形成关键的Cx43连接—这是心肌发育所必须的链接。心脏功能方面,在治疗后4周和12周左心室射血分数显著改善。研究者还观察到干细胞治疗后心室壁厚度和梗死面积的显著改善(p值< 0.05)。免疫组织学分析显示干细胞在体内成熟为心肌细胞(CM)。
△移植经多能干细胞衍生的CCP后,猪的心脏功能得到改善
更重要的是,所有的猪都存活了下来,且没有形成任何肿瘤或vt相关的异常。
为此,研究者之一卡尔·特里格沃森教授说:“我们的技术让我们更接近为心力衰竭患者提供新的治疗方法,否则他们将带着患病的心脏生活,康复的机会很小。”
杜克-新加坡国立大学计算生物学中心的主任恩里科·彼得雷托同时指出:“为了确保患者的安全,基于细胞的疗法必须表现出一致的疗效和可重复的结果。通过广泛的分子和基因表达分析,我们证明了基于层粘连蛋白的用于产生功能细胞以治疗心脏病的方案是高度可重复的。”
包括心肌梗死在内,心脑血管疾病其实一直盘踞着全球死因的首位。据统计,仅有1.06%的成年人保持着理想的心血管水平,而越来越多的社会新闻也将年轻人与“猝死”相关联。与此相对的是较为匮乏的治疗手段,目前,各国科学家正在积极地研发新型治疗方案,拥有再生修复、抗炎、抗凋零、免疫调节等功能的干细胞,成为有力的候选方向之一。与以往的药物控制不同,干细胞治疗主打“修复”,除了有望改善心肌梗死、心衰,科学家还尝试将干细胞应用于改善脑中风、动脉粥样硬化等心脑血管疾病,并取得了一定的成果。比如来自美国Ochsner-LSU健康科学中心的研究者发现:依托于强大的旁分泌功能,干细胞或能“重塑”脑中风患者的脑内血管,维持脑血流量,对防止中风慢性脑结构和功能损伤的延续具有重要意义;《Stem Cell Res Ther》(影响因子:6.832)上的一篇文章则显示:干细胞可以改善血清中的高密度脂蛋白,低密度脂蛋白和残余样颗粒胆固醇水平,调节脂质代谢,能够安全有效地改善动脉粥样硬化。
△经过干细胞给药,一名患者内膜中膜厚度 (IMT)从 1.7 毫米降至 1.1 毫米
当然,这些研究还处于试验阶段,但随着研究者的齐心协力,相信干细胞技术将在心脑血管疾病治疗领域扮演更为重要的角色,而久久困于心脑血管疾病及其后遗症的人们也将因此收获新的选择与新的未来。
每一年,心脑血管疾病都将夺走数以万计的生命,但人类从未向其屈服,或尝试提前预防,或改善应急预案,或修复“灾后”现场,文中所提到的多能干细胞也代表其中一个分支,尽管研究路还很漫长,但再生医学已经用一系列的研究成果昭示着它充满希望的未来。
干细胞是从脐带、胎盘中提取的一种修复器官机理的未完全分化的原始细胞,具有自我更新、多项分化和高度繁殖的能力,医学上称为“万能细胞”,它是形成人体各种组织器官的起源细胞。干细胞对临床上一些疑难疾病的治疗如:脑瘫、老年痴呆、脑萎缩、帕金森病、中风、肝硬化、糖尿病、红斑狼疮、股骨头坏死、软骨和关节损伤、心脏和脊髓损伤等,取得显著效果,它拥有更加鲜活细胞能量,可以快速、有效进入体内,分泌多种有益细胞因子,调节体内微环境,激活干细胞再生能力,重启时光之门,追溯青春绽放源头,实现对人体衰老状态减缓,同时有效改善身体亚健康以及预防肿瘤发生。
|