设为首页 加为收藏 联系我们
当前时间:
咨询热线:400-1010-468  
http://www.shbzsw.com.cn  
E-mail:SHBZSW@163.COM  
地址:上海市世贸大厦
行业新闻 您的当前位置:首页 -> 新闻中心 -> 行业新闻  
 
间充质干细胞在自身免疫性疾病中的应用
发布时间:2023-07-14 文章来源:本站  浏览次数:775
图片
图片
图片
图片
图片
图片
图片
图片
图片

在一项临床研究中,对53名T1DM患者静脉输注同种异体脐带间充质干细胞(UC-MSCs),在3个月后重复输注一次,并进行了为期1年的随访。

结果显示,MSC治疗组的完全缓解率为40.7%,约为对照组的2.5倍,并且未观察到严重不良反应。

图片

图为治疗前后患者的空腹和餐后C肽水平,C肽水平能准确反映胰岛细胞的胰岛素分泌水平。A、C为对照组,B、D为MSC治疗组,FCP表示空腹C肽水平,PCP表示餐后C肽水平)。

02
间充质干细胞治疗干燥综合征

干燥综合征(SS)是一种以唾液腺和泪腺等外分泌腺体受累的自身免疫性疾病,其主要特征是口干、眼干以及关节疼痛等。目前SS的主要治疗方式为对症的药物治疗和系统性治疗。间充质干细胞具有抑制多种免疫细胞的分化和增殖、抑制炎症因子的产生以及抗体分泌等免疫调节特性,目前间充质干细胞是一种治疗SS的新方法。

图片

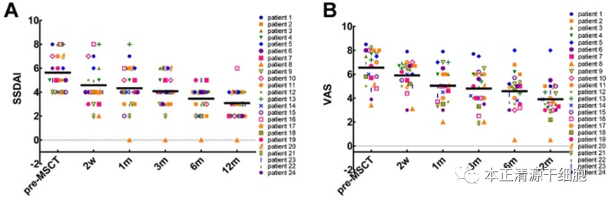
在一项研究中,研究者对24名SS患者静脉输注脐带间充质干细胞(UC-MSCs),进行了为期12个月的随访。结果显示,通过回输UC-MSCs,患者的干燥综合征疾病活动指数(SSDAI)和视觉模拟量表(VAS)评分得到显著改善,唾液流速增加,并且未发现严重不良反应。结果表明,间充质干细胞对干燥综合征有良好的治疗效果。

03
间充质干细胞治疗自身免疫性肝病

自身免疫性肝病(AILD)是由免疫系统功能障碍引起的一类慢性肝病,包括自身免疫性肝炎(AIH)、原发性胆汁性肝硬化(PBC)和原发性硬化性胆管炎(PSC)以及重叠综合症。不同疾病的治疗方案不同,主要以皮质激素、免疫抑制剂及熊去氧胆酸为主,长期治疗有较多不良反应且停药后易复发。

图片

在一项研究中,10名PBC患者接受了间充质干细胞(UC-MSCs)治疗。在12个月的随访期间,患者的生活质量得到了提高,患者肝损伤生化标志物如丙氨酸氨基转移酶(ALT)、天冬氨酸氨基转移酶(AST)、碱性磷酸酶(ALP)、及γ-谷氨酰转移酶(γ-GT)水平较治疗前显着降低,并且未出现治疗相关的不良反应。

小结:

近年来,不同来源间充质干细胞已经被应用到多种自身免疫性疾病的临床研究中,涉及的病种包括类风湿性关节炎、I型糖尿病、多发性硬化、系统性红斑狼疮、炎症性肠病、干燥综合征等等,并取得了较多的成果。不过MSCs治疗自身免疫性疾病在临床应用尚处于初期阶段,其治疗机制、在临床应用中MSCs的来源、剂量、输注频次等关键环节仍需进一步探讨。相信未来在间充质干细胞的助力下,自身免疫性疾病患者有望迎来更加有效的治疗选择。

图片

       干细胞是从脐带、胎盘中提取的一种修复器官机理的未完全分化的原始细胞,具有自我更新、多项分化和高度繁殖的能力,医学上称为“万能细胞”,它是形成人体各种组织器官的起源细胞。干细胞对临床上一些疑难疾病的治疗如:脑瘫、老年痴呆、脑萎缩、帕金森病、中风、肝硬化、糖尿病、红斑狼疮、股骨头坏死、软骨和关节损伤、心脏和脊髓损伤等,取得显著效果,它拥有更加鲜活细胞能量,可以快速、有效进入体内,分泌多种有益细胞因子,调节体内微环境,激活干细胞再生能力,重启时光之门,追溯青春绽放源头,实现对人体衰老状态减缓,同时有效改善身体亚健康以及预防肿瘤发生。

图片

上一篇: 外泌体全解析:种类、功能、应用方向
下一篇: 面对全国1亿痛风患者,干细胞让你远离疼痛折磨
关于我们  |  公司掠影  |  新闻中心  | 联系方式  |  在线留言
版权所有 Copyright(C)2015-2016 上海本正清源干细胞科技集团有限公司