设为首页 加为收藏 联系我们
当前时间:
咨询热线:400-1010-468  
http://www.shbzsw.com.cn  
E-mail:SHBZSW@163.COM  
地址:上海市世贸大厦
行业新闻 您的当前位置:首页 -> 新闻中心 -> 行业新闻  
 
干细胞治疗乙肝相关肝病的临床应用前景
发布时间:2024-04-23 文章来源:本站  浏览次数:979
图片
据世界卫生大会(WHA)数据统计,全球约有20亿人感染过乙型肝炎病毒(HBV),其中,我国是乙型病毒性肝炎的高发地区,诊断率约22.1%。本病不仅具有传染性,而且未及时治疗,可能会进展为肝硬化,甚至并发肝性脑病、消化道出血、原发性肝癌等严重后果。

HBV相关肝硬化和肝癌死亡率
2019年全球疾病负担(GBD)数据表明,2019年估计有33.1万人死于HBV相关肝硬化和慢性肝病,与前十年相比没有显著变化。
HBV相关肝硬化的死亡率在全球范围内存在较大差异,具有与HBV流行率相似的地理分布。据估计,2019年全球HBV相关肝硬化的年龄标准化死亡率(ASDR)为4.03/ 10万人。
图片
(全球HBV相关肝硬化ASDR分布图)
2010 - 2019年,全球HBV相关肝癌的年龄标准化发病率(ASIR)上升,年均变化为0.23%(95% CI:0.17 - 0.29%)。据GBD估计,全球HBV相关肝癌的ASDR估计为2.31 /10万人。
2010 - 2019年,全球HBV相关肝癌的ASDR估计下降(年均变化为- 0.20%;95%CI:- 0.31%至- 0.09%)。
然而,死亡总人数估计在同一时期增加了23%,年龄调整后的死亡率与死亡总数之间的差异可能部分归因于HBV感染者的老龄化导致。
图片
(全球HBV相关肝癌ASDR分布图)
上文数据可以看出,当前全球乙肝病毒负担仍旧严重。我国在HBV相关肝硬化ASDR分布图中整体情况不算太糟糕。但在HBV相关肝癌ASDR分布图中,处于整体情况比较严重的地区。
目前,乙肝的诊断率和治疗率仍然不理想。降低乙肝的发病率和HBV相关肝硬化及肝癌的死亡率,仍从扩大人群筛查着手,早预防、早治疗是治疗乙肝和HBV相关肝硬化及肝癌的主要方式。
在乙肝和HBV相关肝硬化及肝癌全国形势严峻的情况下,积极寻求新的治疗方式亟待解决。
而随着干细胞研究的不断突破,干细胞在肝脏的再生与自我修复能力中发挥着重要的作用,对于肝脏疾病的临床诊断和治疗具有重要意义。
干细胞治疗乙肝相关文献和临床案例
案例一:
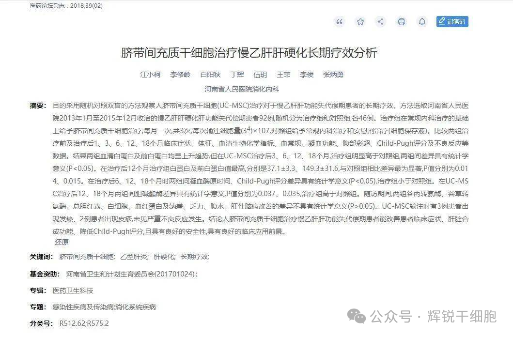
合作医院2013年1月至2015年12月收治92例慢乙肝肝硬化肝功能失代偿期患者,随机分为治疗组和对照组,各46例。治疗组在常规内科治疗的基础上给予脐带间充质干细胞治疗,每月一次,共3次,每次输注细胞量(34)×10^7,对照组给予常规内科治疗和安慰剂治疗(细胞保存液)。
图片
结论:人脐带间充质干细胞治疗慢乙肝肝功能失代偿期患者能改善患者临床症状、肝脏合成功能、降低Child-Pugh评分,且具有良好的安全性,具有良好的临床应用前景。 
案例二:
发表在《StemCellsTranslMed》杂志的治疗成果,专家评估了间充质干细胞治疗乙型肝炎患者的安全性和有效性,静脉滴注后患者的血清白蛋白和胆碱酯酶水平、凝血酶原活性以及血小板计数均有所增加,血清总胆红素、ALT和AST水平显著降低,终末期肝病模型评分降低,证实干细胞可改善肝功能,提高患者生存率。
案例三:
发表在《中国组织工程研究》杂志的治疗成果,专家人对25名肝移植患者进行干细胞静脉滴注,结果证明回输干细胞是安全有效的,干细胞可上调调节性T细胞,降低辅助性/诱导性T细胞比例及CD4+/CD8+T细胞比值,改善患者免疫状态。
国内干细胞治疗肝脏疾病临床转化进展
据公开信息显示,国内已经有一百多家研究机构通过了干细胞临床研究机构的备案,以下是一些备案机构关于肝病的相关研究项目:
·武汉大学中南医院《人UC-MSC治疗乙型病毒性肝炎肝硬化失代偿期的临床研究 》
·中南大学湘雅医院《人脐带MSC治疗失代偿期乙型肝炎肝硬化的临床研究 》
·武汉大学人民医院《人脐带源MSC治疗乙型病毒性肝炎肝硬化(代偿期)随机双盲对照临床研究 》
·兰州大学第一医院《脐带MSC对乙肝肝硬化失代偿期患者肝再生作用的临床研究》
·浙江大学医学院附属第一医院 《 宫血干细胞治疗肝功能衰竭的临床研究》
·树兰(杭州)医院《宫血干细胞治疗乙型肝炎后肝硬化失代偿期的临床研究 》
·海南省人民医院《宫血干细胞治疗酒精性肝硬化失代偿期的临床研究 》
·四川省人民医院《脐带间充质干细胞移植治疗乙肝后终末期肝硬化的单中心、前瞻性临床研究》
图片
总的来说,干细胞对于各种肝脏疾病的治疗,主要通过诱导内源性细胞增殖、免疫调节、抑制炎症生成、促肝细胞再生以及修复受损组织来实现。
而就目前研究结果显示,一些项目虽然证实了干细胞治疗乙肝等疾病的安全及有效性,但干细胞治疗后对于肝细胞的应用及其临床安全性仍需进一步评估,这需要更多的临床试验以及循证医学数据的支持,也意味着干细胞在乙肝和HBV相关肝硬化及肝癌的临床应用仍有很长的路要走。
图片

       干细胞是从脐带、胎盘中提取的一种修复器官机理的未完全分化的原始细胞,具有自我更新、多项分化和高度繁殖的能力,医学上称为“万能细胞”,它是形成人体各种组织器官的起源细胞。干细胞对临床上一些疑难疾病的治疗如:脑瘫、老年痴呆、脑萎缩、帕金森病、中风、肝硬化、糖尿病、红斑狼疮、股骨头坏死、软骨和关节损伤、心脏和脊髓损伤等,取得显著效果,它拥有更加鲜活细胞能量,可以快速、有效进入体内,分泌多种有益细胞因子,调节体内微环境,激活干细胞再生能力,重启时光之门,追溯青春绽放源头,实现对人体衰老状态减缓,同时有效改善身体亚健康以及预防肿瘤发生。

图片



上一篇: 细胞治疗老年衰弱,成为新型有效疗法
下一篇: 新视野丨人羊膜干细胞的临床应用进展
关于我们  |  公司掠影  |  新闻中心  | 联系方式  |  在线留言
版权所有 Copyright(C)2015-2016 上海本正清源干细胞科技集团有限公司