设为首页 加为收藏 联系我们
当前时间:
咨询热线:400-1010-468  
http://www.shbzsw.com.cn  
E-mail:SHBZSW@163.COM  
地址:上海市世贸大厦
行业新闻 您的当前位置:首页 -> 新闻中心 -> 行业新闻  
 
真实案例:3次干细胞治疗痛风,尿酸指标恢复正常
发布时间:2025-05-29 文章来源:本站  浏览次数:1022

痛风是一种因单钠尿酸盐沉积引发的晶体相关性关节病,直接源于嘌呤代谢紊乱或尿酸排泄减少导致的高尿酸血症,属于代谢性风湿病范畴。

《2021中国高尿酸及痛风趋势白皮书》显示,我国约有1.77亿高尿酸血症患者,其中18-35岁年轻人占比近60%;痛风总体发病率1.1%,患病人数约1466万。由于患者普遍存在治疗误解且依从性差,导致痛风控制效果不佳、复发率高,目前已成为我国仅次于糖尿病的第二大代谢类疾病。

图片

痛风自古被称为 “帝王病”“富贵病”,这与饮食和生活方式密切相关,尤其是高蛋白饮食与过量饮酒。其典型症状为关节突发剧烈疼痛肿胀,常见于大脚趾,也可累及膝盖、脚踝、手肘等关节。古代帝王贵族因生活优渥,常大量摄入大鱼大肉、海鲜等高嘌呤食物并过度饮酒,成为痛风高发人群,“帝王病” 的说法由此而来。历史上如亚历山大大帝、法国路易十四、英国老威廉・皮特、中国元世祖忽必烈等名人都曾罹患痛风,进一步强化了这种疾病与富贵生活的关联。

图片

随着社会发展和生活水平提升,高嘌呤饮食不再是贵族专属,这也使得痛风患者数量持续增加。如今,预防痛风已成为全社会关注的健康议题。

痛风的症状及危害有哪些?

1

典型症状:急性发作与慢性进展

图片

急性关节炎期:关节突发剧烈疼痛(如刀割、灼烧感),常于夜间或清晨发作,伴红肿热痛及活动受限,最易累及大脚趾(第一跖趾关节),其次为脚踝、膝盖、手腕等单关节。

图片

间歇期:急性发作后症状可自行缓解,关节恢复正常,但尿酸盐持续沉积,可能数月或数年后复发。

慢性痛风石期:尿酸盐结晶沉积形成痛风石,常见于耳廓、关节周围,导致关节畸形、僵硬,甚至皮肤破溃排出白色结晶。

2

多系统危害:不止于关节的隐形威胁

图片

肾脏损伤:尿酸盐结晶沉积于肾脏,可引发慢性间质性肾炎,导致蛋白尿、夜尿增多,严重时发展为肾衰竭;尿酸结石还可能诱发肾绞痛、血尿。

心血管风险:高尿酸血症与高血压、高血脂、动脉硬化密切相关,增加冠心病、心梗、脑梗等疾病发生率。

代谢综合征:常与肥胖、糖尿病、脂肪肝等代谢性疾病共存,形成恶性循环。

关节功能丧失:反复炎症和痛风石沉积可致关节软骨破坏、骨质缺损,最终丧失活动能力。

图片

痛风不仅带来剧烈疼痛,更会对全身器官造成慢性损害,早期规范治疗是控制病情的关键。

尽管传统治疗方法在一定程度上能够控制痛风症状,但对部分患者效果不佳,且存在副作用和饮食限制的问题。因此,探索新的治疗手段显得尤为重要。近年来,干细胞疗法作为一种新兴的治疗手段,为痛风患者提供了新的希望。

间充质干细胞可显著减轻痛风症状

西班牙马德里大学的临床研究团队于2023年7月18日在《免疫学》期刊上发表了题为“MSC therapy ameliorates experimental gouty arthritis hinting an early COX-2 induction”的临床研究报告,表明间充质干细胞(MSC)疗法可缓解痛风性关节炎。

图片

痛风性关节炎的发病机制以尿酸钠(MSU)晶体沉积在关节中为特征,与急性发作相关,与NLRP3炎性体激活和随后的炎症反应放大有关。

该研究的目的是探究MSC给药对注射MSU后临床炎症反应的影响及其分子机制。

图片

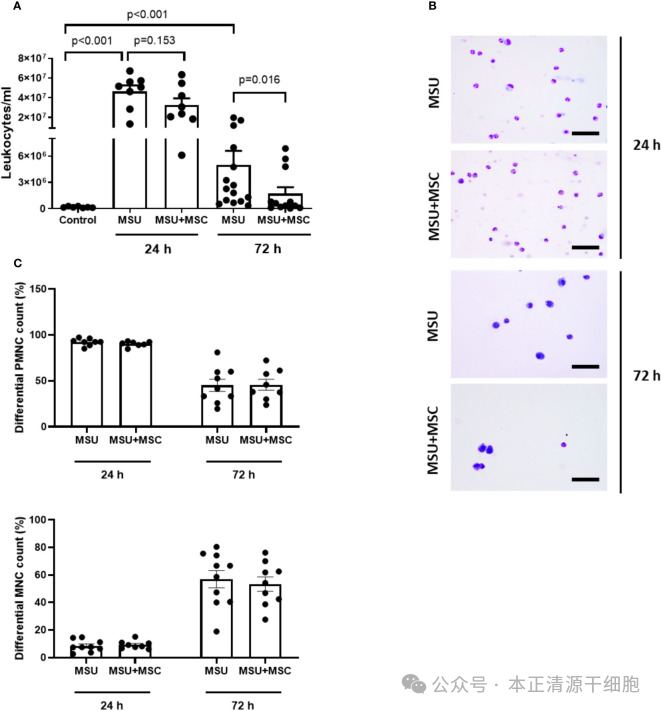
如图所示,通过全身给药MSC,可以减少滑液中白细胞总数,在72小时内观察到此效果,但不会改变PMN-MNC细胞的百分比。

图中A部分显示了24小时和72小时滑液中的白细胞总数。B部分是May-Grünwald Giemsa染色的代表性图像,显示了MSU和MSU+MSC组滑液样本在24小时和72小时的情况。C部分显示了MSU和MSU+MSC组在24小时和72小时时PMNC和MNC的分布。

其中,MSC指间充质干细胞,MSU指尿酸钠,PMNC指多形核细胞,MNC指单核细胞。

研究数据表明,全身给药MSC可以改善关节内注射MSU诱发的急性痛风模型中的关节炎症。MSC显著减少了膝关节炎症高峰期的关节肿胀。

干细胞治疗痛风的临床真实案例

李先生,26岁,痛风病史3年。尽管严格按照医嘱服药并注重饮食控制,但痛风发作频率逐渐加快,从一年一次发展到每月一次。2017年10月,尿酸浓度为598,高出正常范围;2018年1月,尿酸浓度为730(正常范围为90—420),持续偏高。医生建议服用秋水仙碱和苯嗅马隆,但效果不佳。

图片

干细胞治疗方案:

在一次偶然的机会,李先生了解到干细胞可以治疗痛风,并咨询了相关专家。专家为李先生制定了3次干细胞治疗方案。

第一次干细胞注射:治疗前尿酸浓度为730,注射后尿酸值降至444.9,接近正常值。

图片

第二次干细胞注射:尿酸浓度进一步降至325.1,属于正常范围,各项指标也降到正常范围。

图片

第三次干细胞注射:尿酸浓度为295.0,继续保持在正常范围内。其余各项重要指标也达到稳定状况。

治疗效果:

经过三次干细胞治疗后,李先生的痛风症状得到显著改善,尿酸指标达到正常人水平,且至今未再发作。

写在最后

痛风现在不只是疼,还会伤肾、伤血管,可很多人吃药控制效果不好,还得天天忌口。近年来,由于干细胞疗法的出现,就像给身体派去 "修复队",既能消关节炎症,又能调尿酸代谢。西班牙研究和咱们国内的真实病例都证明,干细胞技术能让痛风患者尿酸降到正常,还不轻易复发。以后治痛风可能不用光靠吃药了,科学进步说不定真能让更多人摆脱这 "富贵病" 的折磨呢!

图片
图片
图片

上一篇: 免疫细胞疗法:重塑肿瘤术后康复的新希望
下一篇: NK细胞免疫系统的 “抗癌先锋”
关于我们  |  公司掠影  |  新闻中心  | 联系方式  |  在线留言
版权所有 Copyright(C)2015-2016 上海本正清源干细胞科技集团有限公司