|
缺氧性肺动脉高压(HPH)是一种由长期低氧环境引发的致命肺血管疾病,常见于慢阻肺、高原病等患者。该病进展迅速,病程中肺血管壁异常增厚、心脏右室负担加重,最终可导致右心衰竭。尽管临床上已有多种扩血管药物,但对HPH的疗效有限,部分重症患者只能靠肺移植延续生命。

干细胞外泌体“精确打击”病理机制
苏州大学等团队在国际知名期刊《Scientific Reports》(2025年7月)发表研究,首次系统揭示了间充质干细胞外泌体(MSC-exo)可通过抑制关键信号分子的“错配结合”,有效逆转缺氧性肺动脉高压的病理进程。
1. 什么是干细胞外泌体?
外泌体就像是干细胞分泌的“微型快递包裹”,内含蛋白质、RNA等多种信号分子,能精准调控靶细胞的功能。与直接回输干细胞相比,外泌体低免疫原性、无致瘤风险,更安全高效,被誉为“细胞治疗2.0”。
2. 关键发现:抑制EGFR/ErbB2,阻断病变根源
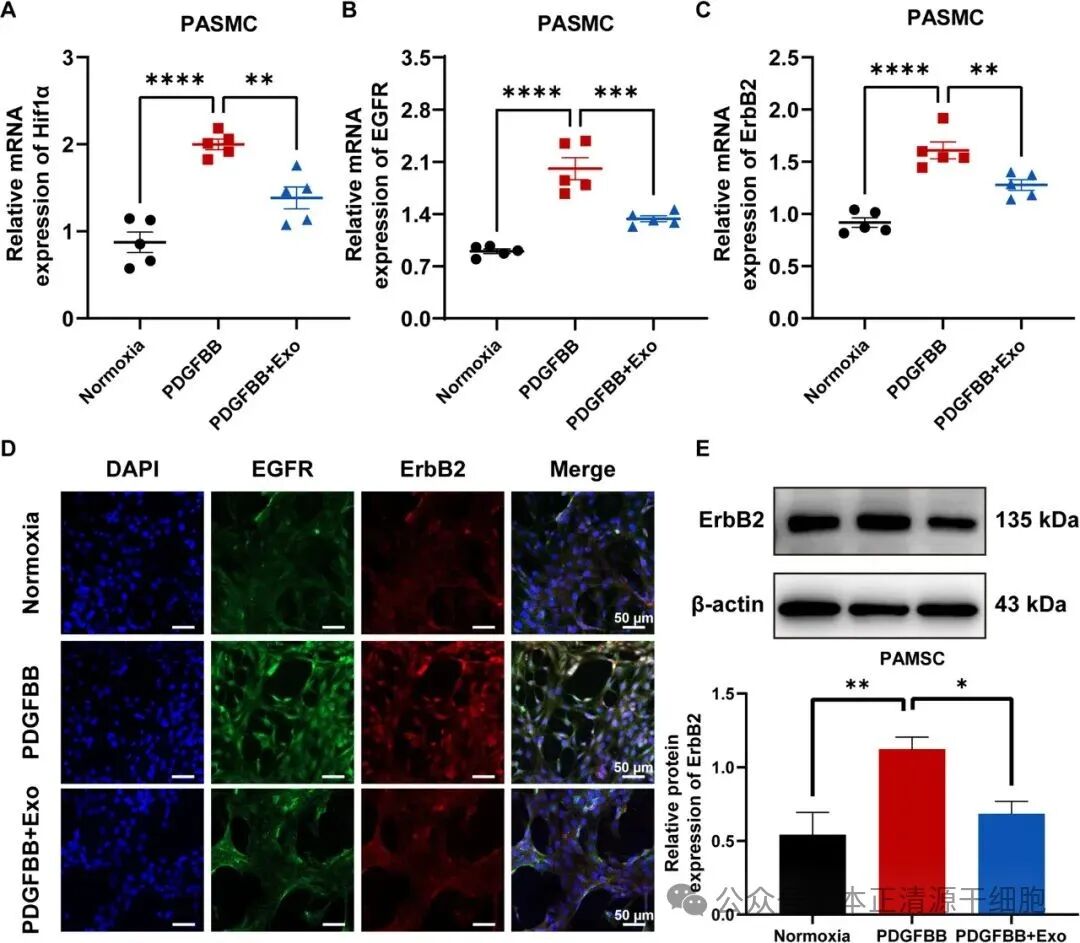
本研究通过细胞与动物实验发现,HPH的核心机制之一是肺动脉平滑肌细胞异常增殖、迁移——这一过程受“EGFR/ErbB2异源二聚体”信号通路驱动。MSC-exo能够显著抑制这一信号的激活,从根本上阻止血管壁增厚、心脏负担加重。
3. 动物实验证明疗效
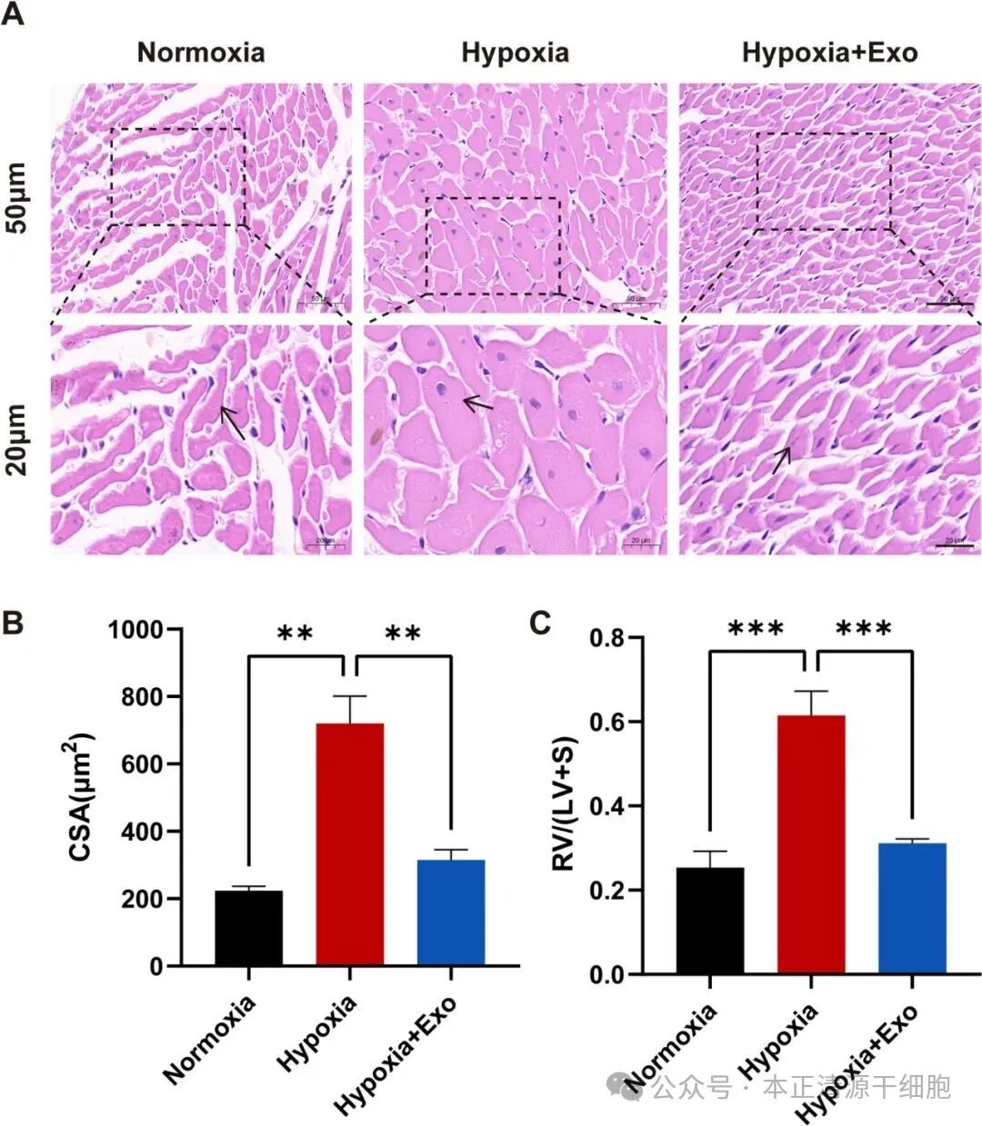
研究团队在HPH大鼠模型中,采用MSC-exo静脉注射治疗,结果显示:
显著降低肺动脉压力、减轻右心室肥厚;
明显抑制血管壁肌化和纤维化,逆转血管重塑;
抑制HIF1α、EGFR、ErbB2等关键信号分子表达。
简而言之,干细胞外泌体不仅改善了HPH的多重关键病理指标,还在机制层面找到了“精准治疗靶点”。
科学意义与未来展望
这项研究为干细胞外泌体在缺氧性肺动脉高压等难治性心肺疾病中的应用,提供了坚实的实验基础和新思路。通过锁定“EGFR/ErbB2异源二聚体”这一核心分子通路,未来有望开发出更高效、更安全的新型治疗方案。
当然,目前仍处于动物实验阶段,后续还需更多临床研究,进一步验证疗效与安全性。但不可否认,MSC外泌体有望成为未来肺动脉高压精准医疗的新希望。
|