设为首页 加为收藏 联系我们
当前时间:
咨询热线:400-1010-468  
http://www.shbzsw.com.cn  
E-mail:SHBZSW@163.COM  
地址:上海市世贸大厦
行业新闻 您的当前位置:首页 -> 新闻中心 -> 行业新闻  
 
干细胞疗法改善多种内分泌疾病,提升患者生活质量
发布时间:2025-08-20 文章来源:本站  浏览次数:385

内分泌系统是人体的“精密指挥官”,由下丘脑、垂体、甲状腺、甲状旁腺、肾上腺、性腺(卵巢/睾丸)等腺体组成,通过分泌激素精准调控新陈代谢、生长发育、生殖、应激反应等核心生理过程。然而,在现代生活方式、遗传因素、环境压力等多重影响下,内分泌疾病已成为威胁全球健康的隐形杀手。

图片


常见内分泌系统疾病

糖尿病及其并发症:内分泌科最常见的疾病。高血糖不仅本身需管理,更会引发多种严重并发症:

心脑血管:冠心病、脑血栓风险显著增加。

肾脏:糖尿病肾病,表现为夜间多尿、蛋白尿,最终可致肾衰竭。

神经:周围神经病变(手足麻木、疼痛)、自主神经病变(腹胀、便秘腹泻交替)。

眼部:糖尿病视网膜病变(视物模糊甚至失明)、白内障。

足部:糖尿病足(感觉减退、溃疡、感染、坏疽)。

感染:皮肤、泌尿道等部位感染风险增高且难以控制。

甲状腺疾病:涵盖所有甲状腺功能与结构异常:

功能异常:甲状腺功能亢进症(甲亢)、甲状腺功能减退症(甲减)、甲状腺炎(如桥本氏甲状腺炎)。

结构异常:甲状腺肿、甲状腺结节、甲状腺良恶性肿瘤。

大部分甲状腺疾病(尤其功能异常)首选内分泌科内科药物治疗,仅部分肿瘤需外科或同位素治疗。

图片

肾上腺疾病:肾上腺激素分泌过多或不足:

皮质醇增多症(库欣综合征):向心性肥胖、满月脸、皮肤紫纹、高血压、高血糖。

原发性醛固酮增多症:难治性高血压、低钾血症。

嗜铬细胞瘤:阵发性高血压、头痛、心悸、大汗。

肾上腺皮质功能减退症:乏力、皮肤色素沉着、低血压、低血糖。

先天性肾上腺皮质增生症:外生殖器发育异常(女性男性化、男性性早熟)、电解质紊乱、生长发育障碍。

性腺疾病:影响性激素分泌及生殖功能:

女性:闭经、月经紊乱、多囊卵巢综合征、更年期综合征、不孕。

男性:性腺功能减退(更年期)、男性乳腺发育、勃起功能障碍、少弱精症、不孕。

共性:性早熟、性幼稚(第二性征发育不良)、真假两性畸形、多毛症。

下丘脑-垂体疾病:作为“司令部”,其病变影响广泛:

垂体瘤:最常见,可导致激素分泌异常(如泌乳素瘤、生长激素瘤致肢端肥大症/巨人症、ACTH瘤致库欣病)或压迫症状(头痛、视力视野缺损)。

垂体功能减退:全垂体或单一激素缺乏,引起乏力、闭经、不育、怕冷、低血压、生长停滞(侏儒症)等。

尿崩症:多尿、烦渴。

下丘脑功能障碍:贪食、厌食、体温调节异常、睡眠障碍等。

生长发育障碍:矮小症、肥胖症(部分内分泌相关)、性早熟、性幼稚、智力障碍(部分内分泌相关如先天性甲减)。

其他代谢相关疾病:电解质紊乱(如低钾、高钙)、血脂异常、骨质疏松症、高尿酸血症与痛风等也属内分泌科诊治范畴。

此外,所有接受过内分泌腺体手术(垂体、甲状腺、肾上腺、性腺等)或放疗(如甲状腺碘131治疗)的患者,均需在内分泌科长期随访监测激素水平和功能恢复情况。

传统内分泌疾病治疗主要依赖药物替代(如胰岛素、甲状腺素)或手术切除病灶,旨在控制症状而非根治或修复受损组织。干细胞凭借其自我更新、多向分化潜能、强大旁分泌效应(分泌多种营养因子、细胞因子)和免疫调节能力,为内分泌疾病的再生修复治疗带来了革命性希望。

干细胞干预内分泌系统疾病案例

糖尿病

案例1:2009年,首次表明MSCs治疗显著降低了10例T2DM患者的胰岛素需求并改善了刺激的C肽水平。

案例2:采用静脉+胰腺血管联合输注脐带MSCs(间隔5天)的研究中,41%患者在6个月后完全摆脱胰岛素依赖,29%患者胰岛素用量减少超50%。

案例3:一项18人研究通过三次静脉输注脐带MSCs(间隔2周),虽未显著减少胰岛素总剂量,但44%的患者(8/18)空腹及餐后血糖明显改善。

案例4:6名T2DM患者接受了2次UC-MSCs静脉输注治疗,间隔2周,随访≥24个月。50%的患者在25至43个月之间变得无胰岛素。其余患者继续需要注射胰岛素,剂量有所减少。

骨质疏松

案例1:一项随机、开放标签的I/IIa期研究,针对20名骨质疏松性椎体压缩性骨折患者,涉及到的药物有特立帕肽和脐带间充质干细胞。特立帕肽是一种骨质疏松症药,优先刺激成骨细胞活性。

科研人员设计了2个组别:(1)单独使用特立帕肽(2)特立帕肽联合间充质干细胞(下称联合治疗组)。在20名患者中,其中14名患者完成了随访评估,其中7名来自单独使用特立帕肽组,另外7名来自联合治疗组。

图片

结果:联合治疗组的平均VAS、ODI和SF‐36评分显著改善,对照组和实验组的DXA脊柱和髋部BMDT‐评分均增加,但无统计学差异,基线脊柱CT图像和6个月和12个月的随访CT图像显示,联合治疗组的微结构更好。

结果表明间充质干细胞联合特立帕肽治疗是可行和可耐受的,通过促进骨结构对骨折愈合有临床益处。另外还发现,联合治疗组的患者在功能障碍指数、视觉模拟评分等方面有明显提高。

案例2:8例系统性红斑狼疮骨质疏松患者,接受静脉输注同种异体间充质干细胞(MSCs)。

结果:治疗后1月、3月SLE患者PBMC中TNF-α(0.31±0.10、0.28±0.11)、NF-κBp50(0.28±0.14、0.31±0.12)和NF-κBp65mRNA(0.16±0.09、0.11±0.03)水平均下降(P<0.05),且治疗后6月NF-κBp65mRNA水平仍较治疗前低下,治疗前后BMP2(0.51±0.24)、Smadl(0.77±0.15)、Smad5(0.48±0.18)和Smad8mRNA(0.47±0.19)水平改变差异无统计学意义(P>0.05)。

结论:静脉输注UCMSCs可能是通过调节BMP、NF-κB信号通路来改善SLE骨质疏松。

卵巢功能不全

目前,多项MSCs治疗POF的临床试验已开展(表1),均未报告干细胞治疗后不良反应,且发现MSCs可改善卵巢功能,其中部分患者月经复潮,获得临床妊娠及活产。

图片

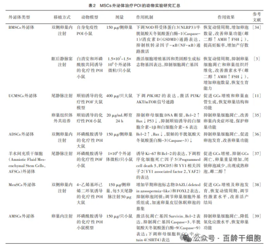
MSCs外泌体治疗POI的研究进展:目前绝大多数研究认为MSCs发挥作用并不依赖于其分化能力,而主要通过分泌大量生物活性物质如EVs等发挥治疗作用。其中研究最为深入的是外泌体,故本文对近年MSCs外泌体治疗POI的部分动物实验研究结果进行总结(表2),但MSCs外泌体治疗POI/POF的临床研究尚未见报道。

图片

男性性功能

案例1:2025年7月9日,合作医院团队在国际权威期刊《stemcellresearch&therapy》上发表了一篇研究论文,该研究聚焦于33例难治性的糖尿病性勃起功能障碍患者。33例患者,被随机分为MSCs组、LI-ESWT组和H+L联合组3组,分别接受高活性间充质干细胞(MSCs)、低强度体外冲击波疗法(LI-ESWT)和H+L联合治疗。使用国际勃起功能指数-勃起功能(IIEF-EF)、勃起硬度评分(EHS)、性接触特征(SEP-2/SEP-3)和Rigiscan参数在基线和干预后1、3和6个月评估治疗效果,同时监测安全性结果。

图片

结果:在6个月的随访中,联合治疗组显示出明显优于单独的MSCs组和LI-ESWT组的结果。具体而言,在组合组中,总勃起时间达到22.20(15.20,30.25)分钟(p=0.001),完全勃起时间达到11.90(11.55,12.35)分钟(p=0.004)。此外,EHS评分显著改善,联合组中70%的患者在6个月时EHS评分>2分(p=0.045)。在任何组中都没有观察到严重的不良事件;局部轻微疼痛在一周内消失。

结论:高活性MSCs和LI-ESWT的联合治疗似乎是一种安全有效的改善糖尿病性勃起功能障碍患者勃起功能的策略,在延长勃起持续时间和增强阴茎硬度方面表现出协同作用。

案例2:6名糖尿病患者体内注射MSCs(1.5×10^7)。

结果:6名患者中的4名在一个月的时间内恢复了自发的晨间勃起,在ICI后长达12个月的时间里,在最后一个月的PDEi治疗的帮助下,能够进行性交。这一案例再次证明了干细胞治疗在改善糖尿病患者勃起功能方面的有效性。

写在最后

内分泌系统疾病种类繁多,影响深远。干细胞疗法凭借其独特的再生修复与免疫调节能力,已在糖尿病、骨质疏松、性腺功能衰竭、性功能障碍等多个领域展现出令人振奋的临床潜力。随着科研的深入与技术的进步,干细胞有望从“控制症状”迈向“修复根源”,为无数内分泌疾病患者点燃重获健康的希望之光,引领再生医学新时代。

图片
图片
图片

上一篇: 干细胞康复:需要配型吗?安全吗?一次讲明白
下一篇: 干细胞疗法在膝关节半月板损伤修复中的应用与机制
关于我们  |  公司掠影  |  新闻中心  | 联系方式  |  在线留言
版权所有 Copyright(C)2015-2016 上海本正清源干细胞科技集团有限公司