设为首页 加为收藏 联系我们
当前时间:
咨询热线:400-1010-468  
http://www.shbzsw.com.cn  
E-mail:SHBZSW@163.COM  
地址:上海市世贸大厦
行业新闻 您的当前位置:首页 -> 新闻中心 -> 行业新闻  
 
输注3次干细胞后,88.9%肝硬化患者肝功能改善
发布时间:2025-10-18 文章来源:本站  浏览次数:375

科学突破有时如同黑夜中的灯塔,为深陷绝望的人们指引新的方向。对于全球数百万肝硬化患者而言,这样的光明时刻正在到来。

2025 年 7 月 29 日,一项振奋人心的研究成果在线发表于国际期刊《Signal Transduction and Targeted Therapy》,为失代偿性肝硬化(DLC)的治疗开辟了全新的道路。

图片

肝硬化:沉默的健康杀手,你了解多少?

图片

肝硬化,这个听起来并不陌生的医学名词,其实是各种慢性肝病发展到后期的结果。在我国,肝硬化患病人数已超700万,甚至有些资料显示超过800万人。其中,由乙型肝炎病毒感染引起的肝硬化占比高达37.5%,酒精性肝损伤同样占到37.5%。

肝硬化的发展如同冰山行进——早期往往没有明显症状,一旦进入失代偿期,就像冰山浮出水面,各种严重并发症接踵而至:腹水、肝性脑病、食管胃底静脉曲张破裂出血。

图片

患者不仅面临肝功能衰竭,更陷入免疫瘫痪的险境。这种被称为 “肝硬化相关免疫功能障碍” 的状态,让患者体内同时爆发系统性炎症和免疫缺陷,仿佛同时踩着刹车和油门,免疫系统陷入混乱。

肝移植是失代偿期肝硬化唯一根治手段,但面临巨大困境:肝源极度短缺,仅能满足不足5%的患者;手术费用高昂,达数十万至百万元;术后需终身服用免疫抑制剂,并面临排斥反应、感染及原发病复发等风险。

干细胞疗法打破肝硬化治疗困局

图片

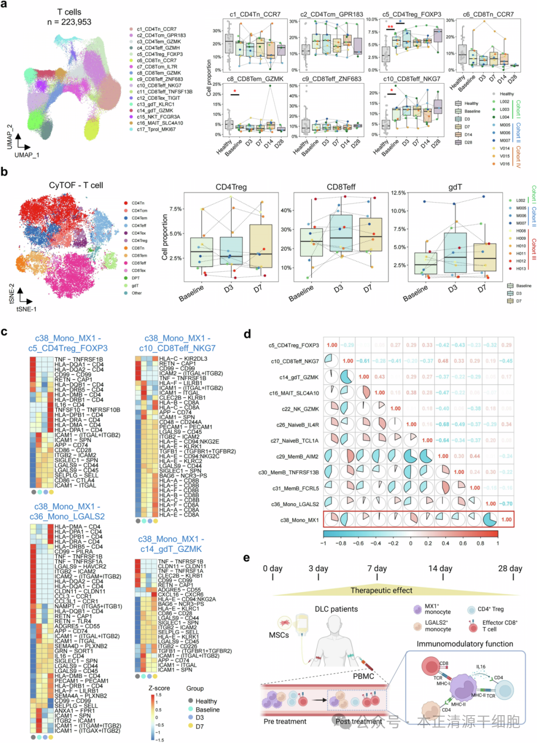
这项临床试验首次系统性地揭示了间充质干细胞(MSC) 在DLC治疗中的关键作用机制和安全剂量,为减少对肝移植的依赖奠定了重要基础。

研究团队设计了精巧的两阶段临床试验:Ia期采用“3+3”剂量递增设计,4个队列分别接受单次MSC输注,剂量从0.5亿到2亿细胞不等。Ib期则选取两个剂量组(1亿细胞/次和2亿细胞/次),患者每周输注1次,连续三周,随访至28天

图片

安全性方面的结果令人振奋:

即使在最高剂量(2亿×3次,共6亿个细胞)下,患者也无严重不良反应。两个阶段的试验中,所有患者均未出现严重不良事件、剂量限制性毒性或意外严重反应

疗效方面的数据同样令人鼓舞:

肝功能评分改善:单次给药组约53.3%患者改善,而多次高剂量组高达88.9%患者评分下降。

实验室指标:在多次给药组,88.9%患者白蛋白上升。

生活质量:多次高剂量组100% 患者生活质量改善。

图片
这些结果不仅验证了MSC的疗效信号,更提示出剂量-频率的关键关系:单次给药有益,但不足以维持;连续三周高剂量,才能产生更持久的改善。

机制揭秘:干细胞如何重整免疫秩序

图片

研究团队利用单细胞转录组和免疫学分析,锁定了一类关键免疫细胞——

MX1⁺单核细胞。这类细胞在失代偿肝硬化患者体内异常活跃,常与炎症和免疫失衡相关。在干细胞输注后:

炎症因子刹车:

MX1⁺单核细胞的IL-15、MST1等促炎因子分泌减少。

免疫激活升级:

刺激T细胞活化的TNFSF10/13/14表达增加。

功能重编程:

抗原提呈能力增强,吞噬功能减弱。
图片

更有意思的是,研究还发现干细胞的免疫效应存在时间节律:治疗后第7天达到峰值,第14天开始减弱这意味着“每周一次”的给药间隔是科学合理的,既能保证疗效,又避免免疫效应消退。

随着基因编辑、3D打印等技术的融合,干细胞治疗有望在5-10年内成为肝移植前的桥接干预或早期肝硬化的一线方案。

这项研究首次证明MSC不仅能“修复组织”,更能“重塑免疫微环境”这为肝硬化从炎症-纤维化-衰竭的恶性循环中,找到了一条“刹车通道”。

图片

截至2025年,全球注册干细胞治疗临床试验超200项,中国占比40%,聚焦II/III期疗效验证。随着后续更大规模临床试验的开展,间充质干细胞疗法有望从实验室的“潜力可能”逐步转变为临床应用的“现实希望”,成为对抗终末期肝病、改善患者预后的重要治疗选择。

图片
图片
图片

上一篇: 干细胞治疗干眼症疗效显著,效果可持续12个月
下一篇: 这六类人最需要补充NK细胞:唤醒体内“免疫卫士”
关于我们  |  公司掠影  |  新闻中心  | 联系方式  |  在线留言
版权所有 Copyright(C)2015-2016 上海本正清源干细胞科技集团有限公司