设为首页 加为收藏 联系我们
当前时间:
咨询热线:400-1010-468  
http://www.shbzsw.com.cn  
E-mail:SHBZSW@163.COM  
地址:上海市世贸大厦
行业新闻 您的当前位置:首页 -> 新闻中心 -> 行业新闻  
 
细胞疗法为“蜂窝肺”迎来新转机
发布时间:2025-12-18 文章来源:本站  浏览次数:265

肺,为什么会变成坚硬的“蜂窝”?医学探索正在寻找软化它的方法

图片

特发性肺纤维化(IPF),一种被称为“不是癌症的癌症”的慢性进行性肺部疾病。患者的肺部会随着时间推移逐渐形成永久性疤痕,肺组织变硬,失去弹性,如同干涸皲裂的土地,无法有效进行气体交换。

这导致患者呼吸困难,活动能力持续下降。如果不经有效干预,确诊后的平均生存期通常较短,其严峻性不言而喻。


传统治疗的局限:只能“减速”无法“倒车”

图片

在过去的很长一段时间里,IPF领域治疗手段非常有限,主要以缓解症状、提高生活质量为主。

抗纤维化药物如尼达尼布和吡非尼酮,是当前IPF治疗的基础方案。研究显示它们能减缓患者肺功能的下降速率,约为原先损失量的一半。这好比是为疾病的快速列车踩下了“刹车”,虽不能使其倒车,但能延缓其进程。

支持疗法包括氧疗、肺康复训练以及姑息治疗。对于晚期患者,肺移植是最后的选择,但手术风险高、供体稀缺,且仅适用于极少数患者。

尽管这些方法为患者争取了宝贵时间,但它们均无法逆转肺纤维化,无法修复已受损的肺组织。


干细胞疗法:从“减缓”到“修复”的新思路

图片

近年来,以间充质干细胞为代表的细胞疗法,为IPF治疗带来了全新的科研方向。

其中,源自新生儿脐带的间充质干细胞,因其来源广泛、获取无痛、伦理争议小且增殖能力强而受到科研人员关注。

一项于2025年发表在《Frontiers in Microbiology》上的动物模型研究,为我们提供了新的科学视角。


干细胞如何作用于纤维化肺部?

图片

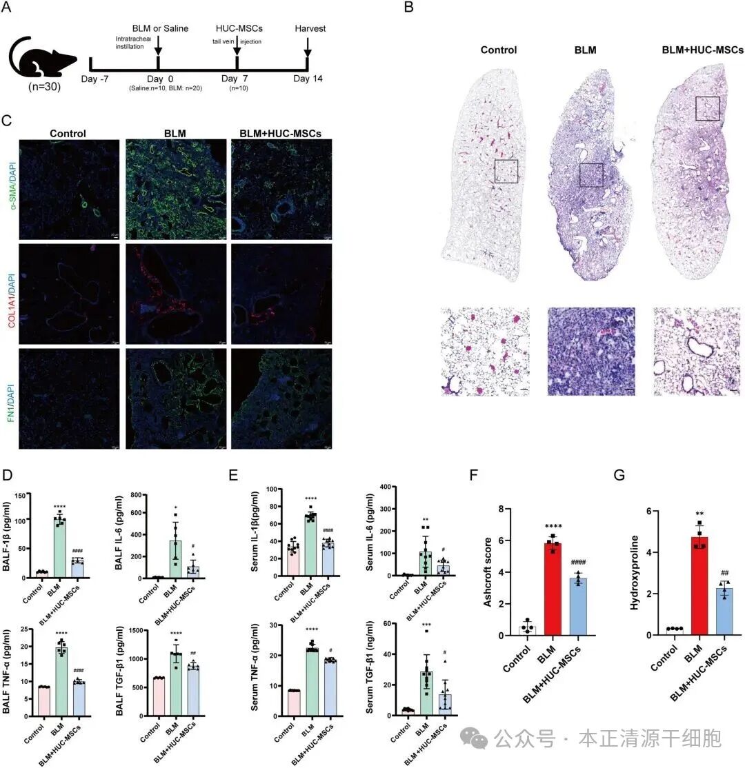
该研究通过向小鼠气管内注射博来霉素(BLM),成功模拟了人类IPF的病理过程——肺泡结构破坏、炎症细胞浸润、胶原蛋白大量沉积导致肺组织纤维化。

研究人员将这些患病小鼠分为两组:一组不接受特殊治疗,另一组则通过尾静脉注射脐带间充质干细胞进行干预。

图片

结果显示出积极趋势:

结构改善:显微镜下可见,经干细胞干预的小鼠,其肺部破坏性的纤维化瘢痕和异常增生的组织结构得到了改善,肺泡形态更接近健康小鼠。

指标下降:干预显著降低了肺组织中与纤维化密切相关的关键蛋白的表达水平。同时,代表纤维化程度的羟脯氨酸含量也明显降低。

炎症缓解:干细胞展现出抗炎能力。小鼠支气管肺泡灌洗液和血液中一系列促炎因子和促纤维化因子的水平均有所下降。


新发现:肺部菌群与代谢的关联

图片

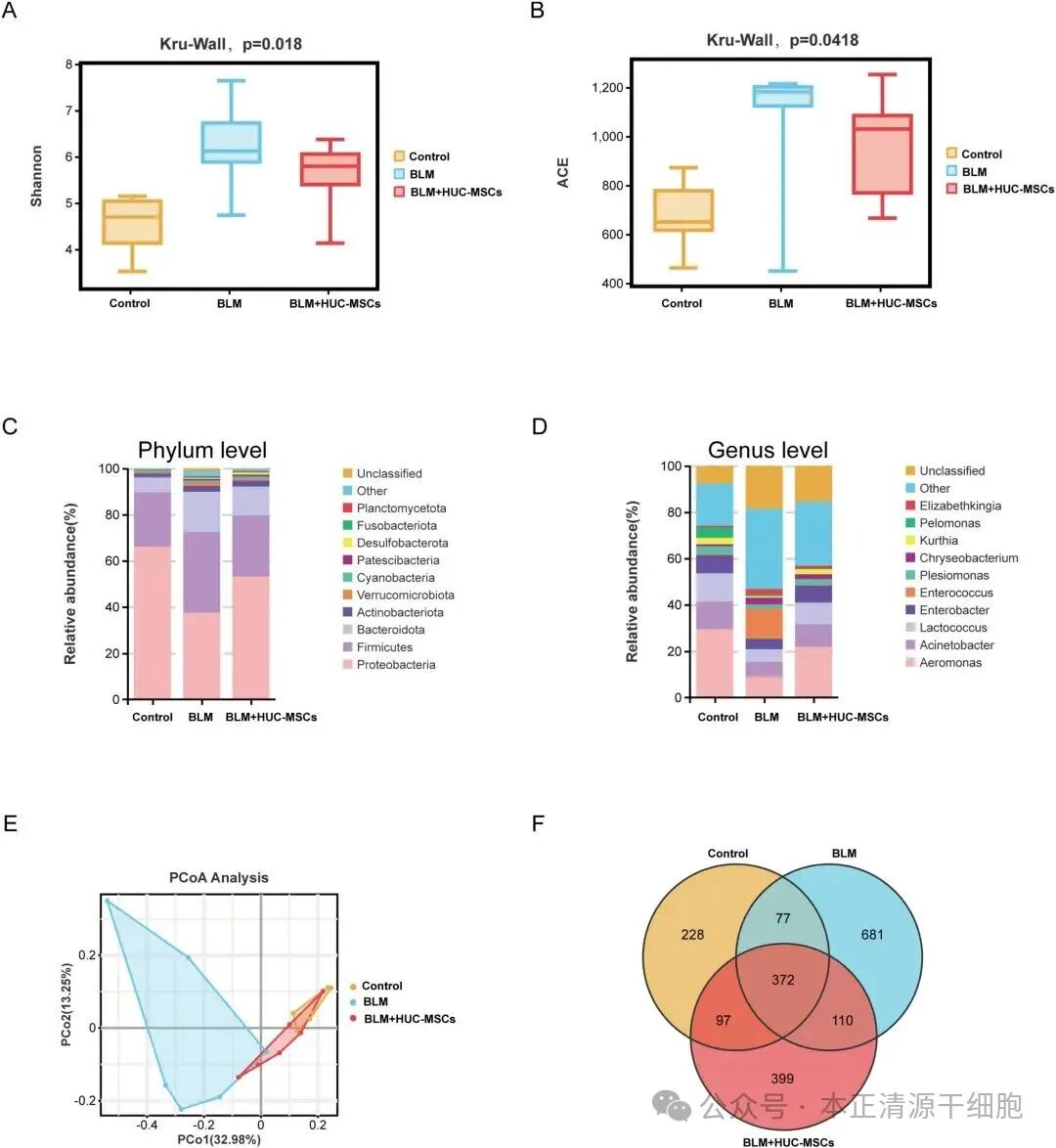
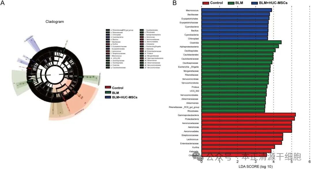
该项研究的突破性发现,在于它将干细胞的干预效果与肺部微环境中的两大关键因素——肺部菌群和代谢谱联系起来。

重塑肺部菌群平衡:研究发现,IPF模型小鼠的肺部菌群发生了显著紊乱。而干细胞干预后,有效地将这种紊乱的菌群结构进行调整,使其组成和多样性更趋向于健康状态。

图片
图片

纠正代谢紊乱:通过先进的质谱分析,研究团队发现IPF小鼠肺部出现了明显的代谢物谱异常。干细胞的介入,则有效调节了这些异常代谢变化。

图片

更引人深思的是,研究发现肺部菌群的变化与代谢物的水平以及炎症因子的浓度之间存在关联性。这提示我们,干细胞可能通过一个“菌群-代谢-免疫”的联动网络来发挥作用。

图片
图片

特发性肺纤维化的治疗格局,正在从单纯的“延缓进程”向“修复再生”的方向探索。干细胞疗法,代表了一种充满潜力的新方向。

当前,对于IPF患者而言,最重要的仍然是坚持遵医嘱进行规范的抗纤维化药物治疗和综合管理,稳住病情,为迎接未来可能出现的突破性疗法赢得宝贵的时间。

图片
图片
图片

上一篇: 破解肝病难题!干细胞疗法引领修复与再生双重突破
下一篇: 临床实证!干细胞疗法显著改善中风后神经功能损伤
关于我们  |  公司掠影  |  新闻中心  | 联系方式  |  在线留言
版权所有 Copyright(C)2015-2016 上海本正清源干细胞科技集团有限公司