设为首页 加为收藏 联系我们
当前时间:
咨询热线:400-1010-468  
http://www.shbzsw.com.cn  
E-mail:SHBZSW@163.COM  
地址:上海市世贸大厦
行业新闻 您的当前位置:首页 -> 新闻中心 -> 行业新闻  
 
干细胞局部和全身免疫调节,促进脑出血后的功能恢复
发布时间:2026-01-21 文章来源:本站  浏览次数:280

脑出血是一种凶险的卒中类型,约占所有卒中的10%-20%。它不仅死亡率高,幸存者也常面临严重的运动、认知障碍等后遗症,而目前临床治疗对长期功能恢复的帮助较为有限。近年来,干细胞疗法为神经系统损伤的修复带来了新希望。其中,源于新生儿脐带的间充质干细胞(hUCMSC)因其易于获取、增殖能力强、具有神经保护和免疫调节潜能,备受研究者关注。

图片

2026年1月9日,一项发表在《Translational Stroke Research》杂志上的动物研究,为这种疗法提供了新的科学证据。该研究探索了通过静脉注射脐带间充质干细胞,治疗实验性脑出血的效果及其作用机制。

图片

01

研究是如何进行的?

研究人员首先在小鼠脑中模拟了人类脑出血的病理情况。随后,他们将小鼠分为不同组别,有的接受单次或两次静脉注射干细胞(分为低剂量和高剂量),有的则只注射安慰剂作为对照。

在出血后约一个月,研究团队开始对小鼠进行一系列精细的行为学测试,包括评估其运动探索能力、空间学习记忆(类似“走迷宫”)、长期记忆以及抑郁样行为等,以全面了解其神经功能恢复情况。

图片

02

静脉回输干细胞,改善了多项大脑功能

行为测试的结果令人鼓舞。研究发现,接受了干细胞治疗的小鼠,其神经功能恢复普遍优于未治疗的对照组。其中,高剂量且重复注射(在出血后24小时和72小时各注射一次)的效果最为显著。

图片

具体表现为:小鼠在迷宫测试中找到平台的时间更短,说明空间学习记忆能力改善;在开阔环境中的自主探索活动更合理;在强迫游泳测试中表现出更强的“求生”动力,暗示抑郁样行为减轻。这些结果表明,干细胞治疗不仅有助于运动认知功能恢复,也可能对脑损伤后的情绪障碍有积极影响。

03

深入探究:干细胞如何发挥作用?

为了弄清干细胞促进恢复的内在机制,研究者进行了深入分析。他们发现,干细胞治疗并非直接替代受损的神经元,而是扮演了“协调员”和“救援队”的角色,主要通过以下两方面发挥作用:

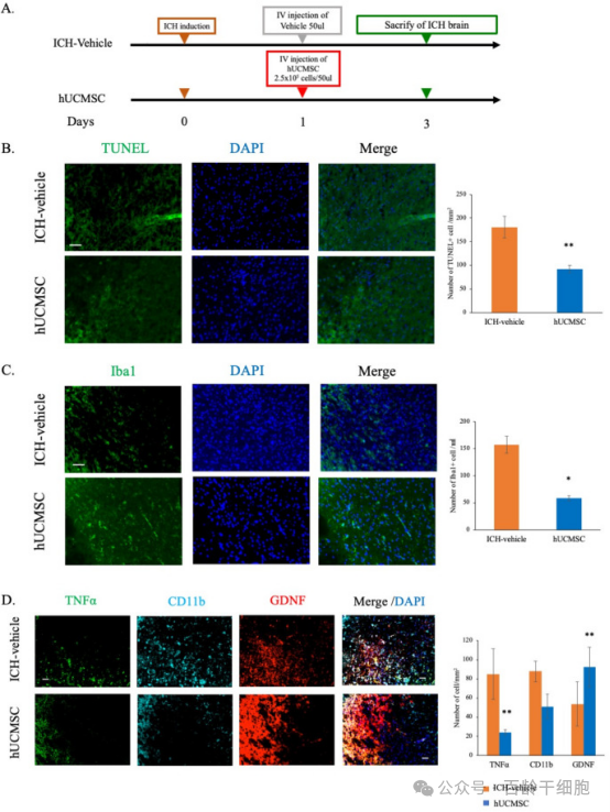
局部大脑保护,减轻炎症与细胞死亡:在脑出血区域周围,干细胞治疗显著减少了神经细胞的凋亡(程序性死亡)。同时,它抑制了大脑内常驻免疫细胞——小胶质细胞的过度激活,并降低了促炎因子(如TNF-α)的水平,增加了具有保护作用的神经滋养因子(如GDNF)的表达。这为受损的脑细胞创造了一个更有利于生存和修复的局部微环境。

图片

系统性免疫调节,协调全身反应:研究的一个关键发现是,静脉注射的干细胞还能影响全身的免疫系统。通过体外实验和体内流式细胞术分析,研究人员发现,干细胞能够影响来自脾脏、血液和骨髓的免疫细胞。它们可以抑制这些细胞中促炎基因的表达,并促进其向抗炎修复的表型转变。

图片

在脑出血小鼠体内,这种系统性的调节表现为:早期短暂动员后,后续抑制了中性粒细胞和促炎性单核细胞等免疫细胞在全身的过度扩增和浸润。在大脑内部,干细胞治疗同样调整了浸润的巨噬细胞和本地小胶质细胞的状态,减少了促炎亚群,增加了具有修复功能的亚群。

图片

04

写在最后

这项研究表明,静脉注射脐带来源的间充质干细胞,可以通过“双管齐下”的方式——既在脑内局部发挥神经保护、抗炎作用,又在全身范围内进行免疫调节——来促进实验性脑出血后的多功能恢复。

值得强调的是,这是临床前动物研究的重要发现,为未来开发新的脑出血治疗策略提供了扎实的科学依据和深入的作用机制见解。尤其是高剂量、早期重复给药的方案显示出更好的效果,这为后续的临床转化研究指明了优化方向。当然,从动物实验到安全有效地应用于患者,仍需经历严格的临床试验验证。这项研究让我们更清楚地看到了干细胞疗法,尤其是利用脐带这类便捷来源的干细胞,在应对脑出血这一重大健康挑战中的潜在价值与可行路径。

图片
图片
图片

上一篇: 干细胞外泌体:炎症克星背后的科学原理
下一篇: 晚期癌者福音:NK 细胞联合疗法重磅突破!
关于我们  |  公司掠影  |  新闻中心  | 联系方式  |  在线留言
版权所有 Copyright(C)2015-2016 上海本正清源干细胞科技集团有限公司