设为首页 加为收藏 联系我们
当前时间:
咨询热线:400-1010-468  
http://www.shbzsw.com.cn  
E-mail:SHBZSW@163.COM  
地址:上海市世贸大厦
行业新闻 您的当前位置:首页 -> 新闻中心 -> 行业新闻  
 
干细胞多机制协同改善心肌纤维化,提升心功能
发布时间:2026-01-27 文章来源:本站  浏览次数:17

当心脏因心肌梗死(俗称“心脏病发作”)受到损伤后,身体会启动修复程序。在这个过程中,一种名为“心脏成纤维细胞”的细胞会被激活,它们本应分泌胶原蛋白等物质来修补伤口。但有时,这种修复反应会失控,导致心脏组织中堆积过多的、像“疤痕”一样的纤维结缔组织,这种现象就是心肌纤维化。

图片

心脏一旦长出这种“疤痕”,就会变硬、弹性下降,不仅影响心脏正常的收缩舒张功能,还可能导致心律失常,最终发展为心力衰竭。因此,找到有效抑制心肌纤维化的方法,一直是心血管领域的研究热点。

2025年7月,一项由中国团队合作完成的研究,为我们带来了一个充满希望的新思路。他们发现,将间充质干细胞(MSCs)置于低氧(缺氧)环境中进行“预处理”,再收集它们释放的一种特殊囊泡——线粒体细胞外囊泡(MitoEVs),将其用于治疗,能够显著抑制心肌纤维化的发展。

图片

01

“缺氧训练”赋予囊泡更强能力

在人体内,干细胞本就生活在含氧量较低的环境中(约3%-5%)。而实验室常规培养细胞的氧气浓度高达21%。这项研究的第一个关键点,就是模拟体内真实环境,在培养干细胞时,将氧气浓度降低至5%,进行为期48小时的“缺氧预处理”。

研究发现,经过这种“训练”,干细胞释放的MitoEVs不仅数量更丰富,其内部“货物”也发生了变化。它们不仅含有结构完整、功能正常的线粒体(细胞的“能量工厂”),还富含一种名为QKI的RNA结合蛋白。正是这两种关键成分,构成了对抗纤维化的“双引擎”。

02

双管齐下:能量修复与基因调控

研究人员在细胞和动物模型中验证了这种“缺氧MitoEVs”的效果。

在实验室中:

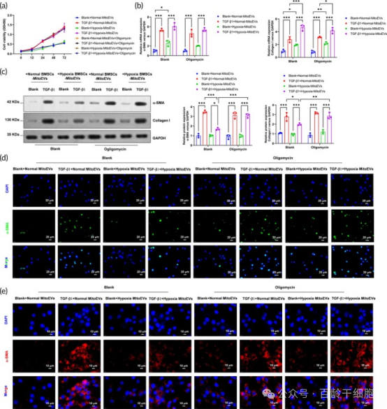
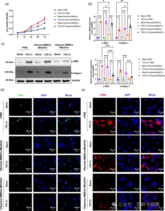
当使用药物(TGF-β1)刺激心脏成纤维细胞,使其“活化”并分泌过量胶原、转变为促纤维化的“肌成纤维细胞”时,加入“缺氧MitoEVs”能够有效抑制这一过程。它显著降低了细胞增殖速度和纤维化标志物(如α-SMA、胶原蛋白I)的水平。

图片

机制一:补充能量,纠正代谢失衡

活化的成纤维细胞会发生能量代谢异常:其高效的“氧化磷酸化”供能减弱,转而依赖低效的“糖酵解”。研究发现,“缺氧MitoEVs”能够将自己携带的健康线粒体传递给受损细胞,恢复其正常的能量代谢,从根源上扭转细胞被异常激活的状态。如果用药理手段抑制MitoEVs中线粒体的功能,其抗纤维化效果便会大打折扣。

图片

机制二:递送蛋白,抑制“坏指令”执行

研究发现的另一个关键机制是,“缺氧MitoEVs”能够将QKI蛋白精准递送到心脏成纤维细胞内部。QKI蛋白的作用类似于一个“翻译开关”,它能与细胞内特定的促纤维化信使RNA(mRNA)结合,阻止这些“坏指令”被翻译成蛋白质。即便细胞在接收到纤维化信号后产生了相关mRNA,其蛋白质产物的合成也被有效遏制。当研究者敲除干细胞中的QKI基因后再收集MitoEVs,其抗纤维化能力就消失了,这直接证明了QKI是不可或缺的关键。

图片
图片

在动物模型中:

研究人员在小鼠心肌梗死模型中,于发病后24小时静脉注射“缺氧MitoEVs”。四周后的结果显示,与未治疗或接受普通MitoEVs治疗的小鼠相比,接受“缺氧MitoEVs”治疗的小鼠:

心脏功能得到更好改善(射血分数等指标更高)。

梗死区域面积缩小。

心脏组织中的胶原沉积(纤维化“疤痕”)显著减少。

这项研究的意义在于,它提供了一种基于干细胞衍生囊泡的双重靶向治疗新策略。与传统的单一靶点药物相比,这种“缺氧MitoEVs”既能修复细胞的能量代谢障碍,又能从翻译水平抑制纤维化蛋白的产生,协同作用更强。

图片

同时,研究强调了“缺氧预处理”这一简单步骤对于增强干细胞疗法效果的潜力,这为优化现有细胞治疗产品提供了新方向。

重要提示:

这项研究成果目前仍处于临床前研究阶段,是在小鼠模型中完成的验证。它展现了清晰的科学原理和积极的治疗效果,但其应用于人体治疗的安全性和有效性,仍需未来严格的临床试验来进一步证实。科学研究正一步步为攻克心肌纤维化这一难题积累知识与希望。

图片
图片
图片

上一篇: 干细胞治疗肝硬化:机制、临床进展与应用前景
下一篇: 干细胞联合治疗类风湿关节炎改善率达100%
关于我们  |  公司掠影  |  新闻中心  | 联系方式  |  在线留言
版权所有 Copyright(C)2015-2016 上海本正清源干细胞科技集团有限公司