

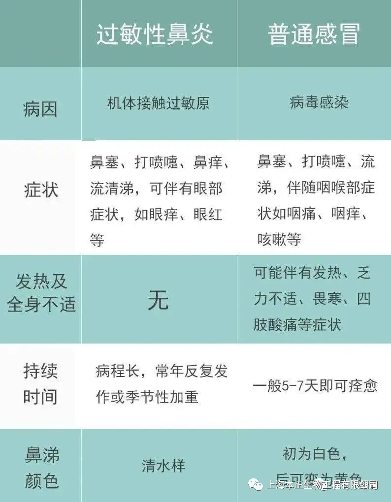
随着干细胞技术的提高,必将使过敏性鼻炎的防治迈上一个新台阶,干细胞有望成为治愈过敏性疾病的良药!随着全球气候及环境的变化,很多疾病发生率逐年增高,过敏性鼻炎就是其中一种,数据显示过敏性鼻炎影响了全球20%~40%的患者,其特征是病程长、反复发作给患者生活带来严重影响和不便。普通人的四季:春天来了,踏春去;夏天来了,踏浪去;秋天来了,爬山去;冬天来了,滑雪去。过敏人士的四季:春天来了,柳絮过敏,危;夏天来了,紫外线过敏,危;秋天来了,换季过敏,危;冬天来了,北京的风过敏,危!总而言之,只要出门,处处都是危险世界。其实这些现象都是过敏反应,且较严重的过敏反应,还会导致死亡。据世界变态反应组织(WAO)统计:过敏性疾病的发生率在近30年间约增加3倍,全球总患病率目前已达22%。预计20年以后,工业化国家大约一半的人口患上过敏性疾病的几率增加。过敏性鼻炎,也称变应性鼻炎(Allergic Rhinitis AR),是指过敏体质的患者接触致敏原(如花粉,动物毛发等)后,主要由IgE介导的介质(主要是组胺)释放,并有多种免疫活性细胞和细胞因子等参与的鼻黏膜非感染性炎性疾病。鼻炎的患者人数比较多,对于鼻炎的错误认知会让一些认为其连续的喷嚏,鼻塞,流鼻涕等是由于感冒引起的,导致了一些患者直到得病好几年后才得到明确的过敏性鼻炎诊断,事实上过敏性鼻炎和感冒有着本质的区别。

过敏性鼻炎听起来很常见,但受它影响的人群却痛苦不堪。喷嚏不断、鼻子永远充满鼻涕,无法畅快呼吸,更值得关注的是,过敏性鼻炎人群还容易并发过敏性哮喘、过敏性结膜炎以及中耳炎等疾病,如果不积极治疗,会严重影响患者生活质量,严重的甚至会伴随嗅觉减退或消失。
过敏性鼻炎是遗传因素和环境因素相互作用共同导致的。由于环境污染等因素,全球发病率逐年上升,且具有低龄化倾向。作为我国发病率较高的常见病,其平均发病率超过10%,部分地区统计甚至高达38%,影响了约3亿中国人群。特别在我国的西北、北部地区,由于雾霾、沙尘暴等因素,患病人群基数大,例如榆林市整体患病比例为21%而城区高达27.3%。此外对于过敏体质的人而言,很多东西都可能成为引起过敏性鼻炎的致敏原,作为过敏原(变应原)的物质很多,按进入途径分以下几类:1、吸入物:屋内灰尘、花粉、霉菌、螨、羽毛、动物皮屑、棉絮、化妆品等。2、食入物:如蛋类、奶类、鱼、小麦等。药物中的水杨酸、巴比妥、磺胺等。3、注射物:有血清类及抗生素等。静脉注射较皮下注射反应快速和严重。4、接触物:外用药物,油漆、植物、化妆品等,常因过敏引起接触性皮炎。5、细菌:有些变态反应由病灶引起,主要的病灶为扁桃体、鼻.窦、牙与牙周组织、阴道、前列腺、胆囊等。6、内生性过敏原(变应原):机体内部自生的致敏物质,如某些代谢产物,或是变性的组织蛋白等。过敏性鼻炎因其易复发性严重干扰人们的工作、生活、社交,给患者造成精神状态低下、失眠、心理障碍等负面影响。近年来发现过敏性鼻炎的发病率逐年增高,据统计AR已成为影响全球40%人口的健康问题,过敏性鼻炎病程长,发作期间给患者带来了巨大的心理压力,严重者引发并发症危害健康安全。AR的危害不容小觑,容易引起其他局部乃至全身性的炎症性反应,例如:研究发现,AR患者发作期存在不同程度的气道炎症和气道高反应性,过敏性鼻炎发生哮喘的风险是正常人群的3倍,儿童竟达到11.51倍,有数据显示,40%的过敏性鼻炎患者合并哮喘,并有逐步上升的趋势。2.AR与鼻窦炎、分泌性中耳炎、过敏性结膜炎等五官炎症性疾病也有一定的关联。目前过敏性鼻炎的治疗方法主要有药物治疗和特异性免疫治疗,传统药物包括抗组胺药物、鼻用糖皮质激素和白三烯受体拮抗剂等,此外还包括了一些冲洗鼻腔的外用药品,但只能控制症状且具有一定的副作用,容易复发,不能逆转免疫失衡状态。其次是特异性免疫疗法,尽管特异性免疫疗法已在临床实践中广泛使用,但患者人群受到过敏原的限制,脱敏周期长,并且存在局部或全身性药物不良反应,导致患者依从性差。因此,传统干预方法的效果不理想,迫切需要新的干预手段。干细胞治疗过敏性鼻炎效果显著近年来有学者提出免疫反应失衡学说,认为过敏性鼻炎发病主要由于Th1/Th2细胞免疫失衡,同时存在调节性T细胞(Treg细胞)数量和/或功能的缺陷。因此,过敏性鼻炎是一种免疫性疾病,利用干细胞疗法调节Th1/Th2免疫平衡在干预过敏性鼻炎中起关键作用。2018年,中国第二批干细胞临床研究备案通过了一项干细胞重建鼻甲技术,并在2019年由上海一家医院牵头进行,项目的名称为《干细胞技术重建下鼻甲改善空鼻综合征的研究》,目的为研究干细胞改善鼻炎的效果,这个项目首次体现了国家对干细胞修复鼻部疾病的能力认可。2016年12月30日研究人员在“Am JTrans lRes”杂志报道了一项最新的研究成果:研究者发现利用间充质干细胞调节自身免疫平衡,可以大大减轻变应性鼻炎的症状。间充质干细胞可以迁移并定植到鼻腔黏膜,通过免疫调节恢复Th1/Th2免疫平衡、上调Treg细胞,纠正细胞免疫失衡。2019年,四川某医院耳鼻咽喉科的一项临床试验表明,当过敏性鼻炎小鼠回输干细胞时,TH2细胞因子(IL-4,IL-5和IL-13)的水平会升高。血清和鼻灌洗液明显减少,小鼠鼻炎症状可以明显改善;将干细胞注射入变态反应性鼻炎小鼠中,发现干细胞定居于变应性鼻炎小鼠的鼻黏膜,减少鼻黏膜嗜酸性粒细胞的积累,降低特定的IgE水平和IgG1 / IgG2a的比例,并抑制IL -4 IL-5的产生显著减轻了过敏性鼻炎的症状。国内科学家还证实,干细胞通过抑制TH2的过度表达来实现TH1 / TH2比例的重新平衡,从而减少了过敏性鼻炎的鼻腔炎症。此外,有研究表明,干细胞可通过向纤毛上皮细胞分化促进鼻黏膜修复。经干细胞治疗后,少部分干细胞迁移到鼻黏膜部位,修复已受损的纤毛上皮细胞,恢复上皮功能,防止鼻黏膜上皮重塑,分泌细胞因子维护鼻部微环境的稳定,缓解鼻黏膜组织水肿充血。

1、组织修复作用:干细胞在培养的过程中会分泌出多种修复因子和营养因子,能够帮助机体修复鼻粘膜,重建鼻粘膜的正常结构;
2、免疫调控作用:经研究发现干细胞能够在机体内分泌出抑炎因子,能够有效抑制淋巴T细胞的过度增殖,上调Treg细胞的数量,通过调整机体内的免疫平衡,来控制过敏性鼻炎;
3、炎症控制作用:干细胞在炎症修复中具有低免疫原性和免疫调节的特性,可通过再生和分泌细胞因子对抗炎症,修复炎症,安全有效。
正因干细胞的独特生物学特性,为探索变应性鼻炎提供了新干预方案的新方法,未来的临床应用前景非常广阔。随着干细胞技术的提高,必将使过敏性鼻炎的防治迈上一个新台阶,干细胞有望成为治愈过敏性疾病的良药!
上海本正生物工程有限公司提供的干细胞是从脐带、胎盘中提取的一种修复器官机理的未完全分化的原始细胞,具有自我更新、多项分化和高度繁殖的能力,医学上称为“万能细胞”,它是形成人体各种组织器官的起源细胞。干细胞对临床上一些疑难疾病的治疗如:脑瘫、老年痴呆、脑萎缩、帕金森病、中风、肝硬化、糖尿病、红斑狼疮、股骨头坏死、软骨和关节损伤、心脏和脊髓损伤等,取得显著效果,它拥有更加鲜活细胞能量,可以快速、有效进入体内,分泌多种有益细胞因子,调节体内微环境,激活干细胞再生能力,重启时光之门,追溯青春绽放源头,实现对人体衰老状态减缓,同时有效改善身体亚健康以及预防肿瘤发生。

|