
对老年人体细胞和青年人体细胞的对比,发现老年人体内会多出很多不干活但是占着位置的细胞,这些细胞就像僵尸一样,不仅不干活还会阻碍正常细胞的工作,这类细胞就是我们常说的衰老细胞,也被称之为“僵尸细胞”。
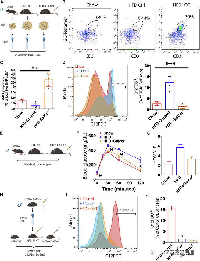
衰老的一个主要驱动因素是衰老细胞(senescent cells)的累积。衰老细胞的异常聚集会产生炎症性微环境从而导致慢性组织损伤,进一步加重许多疾病的进展,例如,肝脏和肺的纤维化,动脉粥样硬化,糖尿病和骨关节炎等。因此,消除受损组织中的衰老细胞可以改善这些病理症状,甚至可以延缓衰老、延长寿命。2021年5月10日,加州大学旧金山分校(UCSF)在《Med》杂志上发表了一篇题为“Invariant natural killer T cells coordinate removal of senescent cells”的研究论文。研究人员发现人体中天然存在的抗衰老机制:NK免疫细胞可以消除人体的异物细胞,包括DNA损伤积累的衰老细胞。但是,随着年龄的增长和其他因素(例如肥胖),NK细胞变得越来越不活跃,然后会出现慢性疾病。
《Med》:NK细胞疗法
可清除衰老细胞,延长寿命
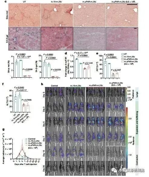
研究人员发现,NK细胞拥有独特的受体,因此可以在不激活其他类型免疫细胞的情况下对NK细胞进行激活。而且,它们在一个自然的负反馈回路中运行,意味着在一段时间的活动后,它们会主动恢复到休眠状态,从而避免了过度治疗。于是,加州大学旧金山分校的研究人员着手寻找一种可以激活NK细胞,从而消除人体衰老细胞的方法。对老年人体细胞和青年人体细胞的对比,发现老年人体内会多出很多不干活但是占着位置的细胞,这些细胞就像僵尸一样,不仅不干活还会阻碍正常细胞的工作,这类细胞就是我们常说的衰老细胞,也被称之为“僵尸细胞”。在此次研究中,研究人员使用一种基于脂质的分子激活NK细胞,然后去除了饮食诱发的肥胖小鼠模型与肺纤维化小鼠中的衰老细胞。实验结果表明,两组小鼠接受治疗后,其衰老细胞的数量相比对照组都有下降。其中,肥胖小鼠的血糖水平得到改善。此外,肺纤维化小鼠的受损细胞减少,其寿命也变长。该论文作者之一,UCSF的Mallar Bhattacharya教授表示,在小鼠肺纤维化模型中进行的NK细胞研究结果为治疗这一潜在的致命疾病提供了希望,因为这种疾病常常导致患者需要肺移植。“我认为这是一种针对衰老和纤维化的潜在免疫疗法,而且这种疗法的耐受性相当好。下一步,我们只需要确定给药剂量和进行临床试验。”该论文通讯作者,UCSF的Anil Bhushan教授则表示,由于衰老细胞倾向于在许多组织中积累,并与许多慢性疾病相关,他推测激活NK细胞可以用于治疗各种各样的慢性疾病。随着人类平均寿命的延长,衰老随之而来的心血管疾病、癌症和神经退行性疾病等,将越来越显著的影响老年生活质量,因此科学家们研究了各种手段来“抗衰老”。2020年6月17日,顶级期刊《Nature》上发表了一篇关于治疗衰老的研究,题为“Senolytic CAR T cells reverse senescence-associated pathologies”。该研究发现使用靶向“衰老”细胞的CAR细胞疗法可治疗与年龄有关的疾病。在肝癌和肺癌的小鼠模型中,研究小组发现细胞疗法成功清除了癌前衰老细胞,该治疗显著延长了肺癌小鼠的生存期。免疫疗法是目前一种突破性的癌症治疗手段,通过基因编辑技术在T细胞上装上具有定位功能的CAR(肿瘤嵌合抗原受体),就可以达到识别肿瘤细胞,诱发免疫反应,并且高效杀伤肿瘤细胞的目的。这一治疗方法的出现也为科研人员在抗衰老剂的研究中提供了新的思路。如果免疫细胞能够识别衰老细胞,就可以将抗肿瘤疗法转变成抗衰老的疗法。开发识别衰老细胞的第一步应该是确定衰老细胞的表面特征。研究人员通过对三个独立的由衰老模型建立的RNA测序数据集进行分析,最终确定了尿激酶型纤溶酶原激动剂受体(uPAR)为衰老细胞的“身份证”。衰老往往会导致一系列慢性疾病的产生,如肝纤维化。因此,研究人员利用诱导小鼠肝纤维化作为肝纤维化模型进行CRA细胞的剂量研究。实验结果表明,免疫细胞可有效消除衰老细胞,减少纤维化并改善肝功能。当然,从目前已有的其他研究来看的话,干细胞同样在延缓衰老上发挥重要的作用。通过清除这些衰老的细胞可以为新生的细胞腾出位置,同时干细胞可以补充进来,通过归巢作用到组织损伤的地方,并分化为新的功能细胞,从而更好地对抗衰老。在未来,免疫细胞技术和干细胞技术或许可以在抗击衰老的道路上携手合作,从而帮助人们更好地延长寿命。尤其是随着我国人口老龄化程度进一步加深。细胞科技在抗衰老领域未来将有广阔的应用前景,让人们活的更久更健康!
干细胞是从脐带、胎盘中提取的一种修复器官机理的未完全分化的原始细胞,具有自我更新、多项分化和高度繁殖的能力,医学上称为“万能细胞”,它是形成人体各种组织器官的起源细胞。干细胞对临床上一些疑难疾病的治疗如:脑瘫、老年痴呆、脑萎缩、帕金森病、中风、肝硬化、糖尿病、红斑狼疮、股骨头坏死、软骨和关节损伤、心脏和脊髓损伤等,取得显著效果,它拥有更加鲜活细胞能量,可以快速、有效进入体内,分泌多种有益细胞因子,调节体内微环境,激活干细胞再生能力,重启时光之门,追溯青春绽放源头,实现对人体衰老状态减缓,同时有效改善身体亚健康以及预防肿瘤发生。
|