设为首页 加为收藏 联系我们
当前时间:
咨询热线:400-1010-468  
http://www.shbzsw.com.cn  
E-mail:SHBZSW@163.COM  
地址:上海市世贸大厦
行业新闻 您的当前位置:首页 -> 新闻中心 -> 行业新闻  
 
干细胞恢复卵巢功能,逆转更年期
发布时间:2023-10-20 文章来源:本站  浏览次数:729
图片
卵巢是女性的性腺,就如同花朵的根部,它源源不断地输送,保持年轻态的重要养料“雌激素”其主要功能有两个:一是产生并排出卵子,为孕育生命做准备;二是分泌多种激素以维持女性第二性征、维持月经周期、参与机体代谢等。




女性一生中会排出400个左右的成熟卵子,正常情况下每次月经会排出1个卵子,而年龄是影响卵巢生殖功能的最大因素。受孕功能在20-30岁的时候是最好的,30岁以后卵巢的功能开始下降,37.5岁进入更年期,50岁左右进入绝经状态,这就是卵巢一生的功能状态。

图片

近年来随着生活压力和生活方式的改变,女性朋友在40岁以前,本不该绝经的年龄发生卵巢功能衰竭,不来月经了或者月经稀发,就是我们常说的“卵巢早衰”。

其实,现在的专业术语是“卵巢功能不全”(POI)。严格来说,卵巢早衰是卵巢功能不全的最终阶段。


卵巢早衰的疾病概况及诊断标准 

Popular Science Of SC

卵巢功能早衰(POF)是指女性40岁之前由于多种病因出现卵巢功能衰竭,表现为雌激素缺乏、促性腺激素水平升高等指标变化,病情则以闭经或者不孕为主。被认为是导致不孕的“不治之症”。

该病的诊断标准是指: 40岁以前出现至少4个月以上闭经, 并有2次或促卵泡激素FSH>40IU/L (两次检查间隔1个月以上) , 雌二醇<73.2pmol/L。这种疾病的发病率在育龄女性中超过1%。

近年来卵巢早衰呈上升和年轻化趋势,卵巢早衰对女性生殖健康的两大威胁主要是雌激素水平降低及生育能力丧失,雌激素水平降低增加了女性患骨质疏松和冠心病的危险。而处于生育期的女性提早闭经、生育能力丧失,容易出现抑郁、焦虑等心理问题。

很多女性因缺乏专业知识,对卵巢功能衰退并不在意,不注重月经量等问题,甚至有些女性到了生育年龄发现不孕等问题才到医院就诊,这样会错过了延缓卵巢早衰的机会。

卵巢中卵的数量是只减不增的,如果卵巢早衰,往往只能通过药物进行控制或改善,但不可逆。所以,避开危险因素,是防止卵巢早衰最重要的方法。

常见的危险因素主要有:自身免疫性卵巢损伤、染色体和基因缺陷、感染因素、医源性因素等。


卵巢早衰的临床改善方法 

Popular Science Of SC

临床上主要有雌激素替代改善以及促排卵、免疫抑制剂、卵移植、DHEA等常用的方法,但收效甚微,只有5%-10%的患者经过积极干预后,在短期内有望恢复卵巢功能,甚至重获生育能力。

而且这些临床方法有一定的局限性,例如需要长期摄入药物、存在副作用等,虽然可以缓解症状、促进生育,但无法从根本上恢复卵巢功能,因此患者需要一种能够安全有效的方法。

近几年,随着干细胞疗法的发展,卵巢早衰是可以通过干细胞干预以达到延缓甚至阻止卵巢的提前衰老

干细胞具有“归巢”属性,通过将高数量和质量的干细胞直接回输到患者卵巢,利用干细胞的自我复制和分化潜能来修复受损的细胞,恢复受损器官、组织的正常功能。为卵巢早衰引起的绝经、不孕不育等女性患者带来福音。

干细胞干预卵巢早衰的主要方式 
  • 静脉细胞回输
  • 通过介入方式进行卵巢动脉释放
  • 腹腔镜下直视卵巢细胞注入

干细胞改善卵巢早衰的临床研究

Popular Science Of SC

案例1:

一名38岁POF女性,临床症状:闭经两年,伴有潮热、盗汗、腰膝酸软,阴道干涩。血清FSH和LH持续高水平,E2低水平

图片

方法:间充质干细胞。静脉注射共6次(每次间隔1个月),MSC浓度为2*107细胞/ml,共100ml.后五次浓度为1*107/ml。

结果:MSC干预后,患者卵巢大小有所恢复、子宫内膜厚度增加,彩色多普勒观察到子宫内膜有丰富的血流信号。

案例2:

一位45岁围绝经期女性,过去3年月经不多,AMH<0.4ng/ml。

方法:间充质干细胞进行培育,浓缩到16ml;腹腔镜下注射到卵巢,干预8周后,超声显示每个卵巢有2个新生卵泡,AMH提高至0.9ng/ml。

图片

结果:通过辅助生殖怀孕,38周时刨腹产,分娩一个健康的5.4斤的女性婴儿

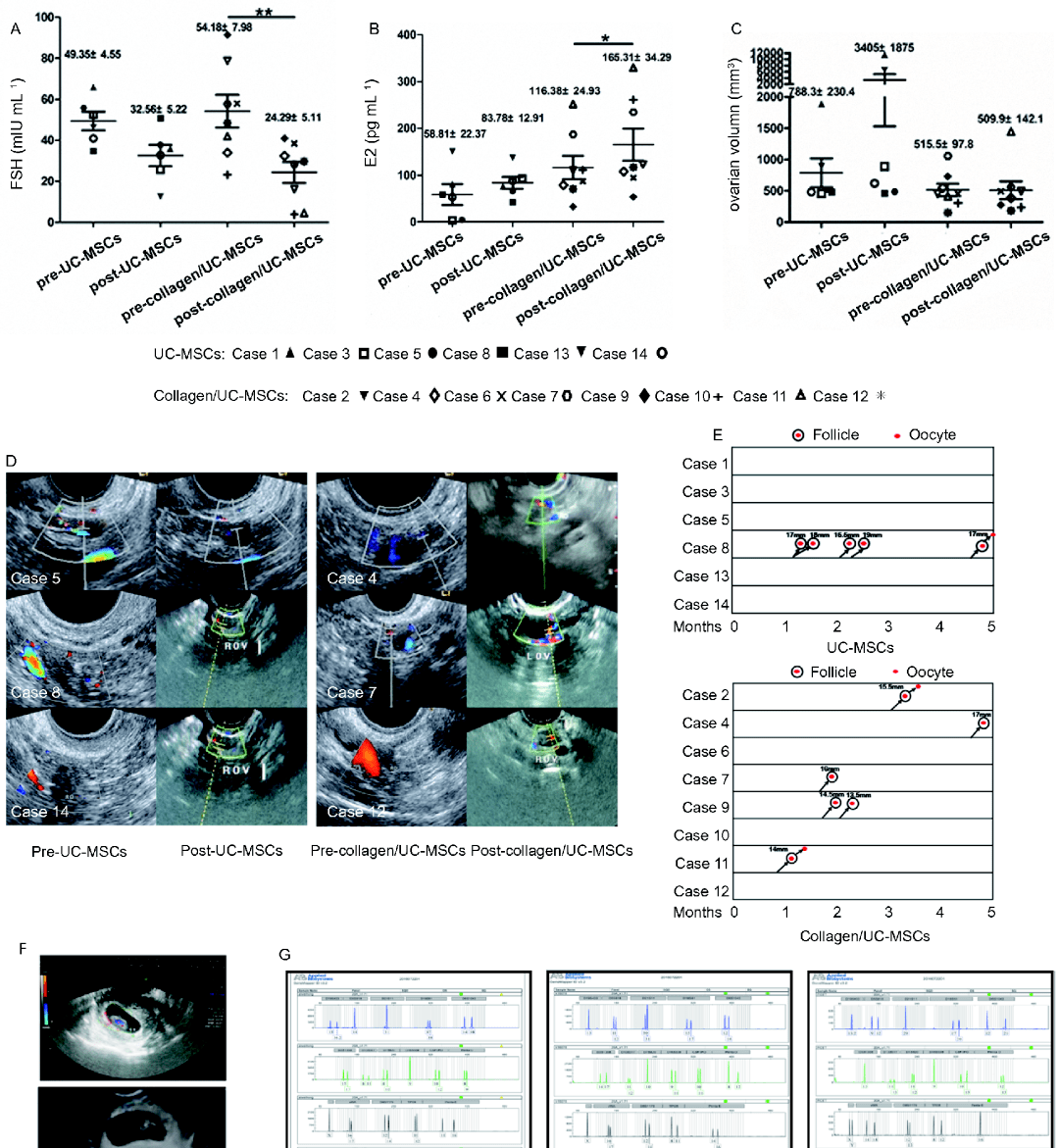
案例3:

合作医院在脐带间充质干细胞复合胶原卵巢治疗的方式改善卵巢早衰所致的不孕症的研究结果表明:脐带间充质干细胞能够改善患者的卵泡活化和卵泡生长,并有助于卵巢功能的长期恢复,包括卵巢血流和雌二醇水平。而且,有2例患者在治疗后成功受孕

图片


脐带间充质干细胞改善后卵巢功能恢复

干细胞改善卵巢早衰前景广阔 

Popular Science Of SC


卵巢早衰是当今医学的一大难题,对女性生理和心理健康造成了巨大影响,在多个动物实验和临床研究中,干细胞可以促进卵泡发育,抑制颗粒细胞凋亡,调整激素平衡,改善卵巢功能,显示出了改善卵巢早衰的潜力,让广大患者看到了希望。

目前国内外医学工作者也正在全面而深入地评价干细胞干预恢复卵巢功能的安全性和有效性。干细胞改善卵巢早衰或可成为患者的新选择,为卵巢早衰引起的绝经、不孕不育等女性患者带来福音,帮助女性留住年轻芳华。

图片

       干细胞是从脐带、胎盘中提取的一种修复器官机理的未完全分化的原始细胞,具有自我更新、多项分化和高度繁殖的能力,医学上称为“万能细胞”,它是形成人体各种组织器官的起源细胞。干细胞对临床上一些疑难疾病的治疗如:脑瘫、老年痴呆、脑萎缩、帕金森病、中风、肝硬化、糖尿病、红斑狼疮、股骨头坏死、软骨和关节损伤、心脏和脊髓损伤等,取得显著效果,它拥有更加鲜活细胞能量,可以快速、有效进入体内,分泌多种有益细胞因子,调节体内微环境,激活干细胞再生能力,重启时光之门,追溯青春绽放源头,实现对人体衰老状态减缓,同时有效改善身体亚健康以及预防肿瘤发生。

图片


上一篇: 科技日报 | 李鹏飞:用干细胞修复脊髓损伤
下一篇: NK细胞在胃癌治疗中的临床治疗案例
关于我们  |  公司掠影  |  新闻中心  | 联系方式  |  在线留言
版权所有 Copyright(C)2015-2016 上海本正清源干细胞科技集团有限公司