

目前银屑病患病率不断升高,流行病学调查结果显示,中国银屑病发病率约为0.47%,现有超过700万银屑病患者,社会所面临疾病负担沉重。
银屑病多数患者冬季加重或复发,夏季可缓解。部分患者可同时有关节症状(如关节肿胀、疼痛)、指(趾)甲的异常,中重度患者患代谢综合征(以肥胖、血脂紊乱、高血压、血糖异常为主要表现)、心血管疾病的风险增加。银屑病严重影响患者的生活质量。尽管目前治疗尚无法达到避免复发,但积极治疗可以明显减轻皮损或者促使痊愈,避免出现严重并发症,明显改善患者生活质量。
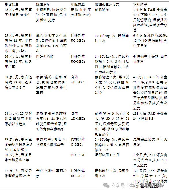
银屑病的发病率在世界各地差异很大,与种族、地理位置、环境等因素有关。欧美研究提示,银屑病患病率为1%~3%,而我国银屑病的患病率较低,约为0.47%(2012年数据)。但由于我国人口基数较大,故患者数量多达数百万。该病可发生于各个年龄段,无性别差异;北方地区发病多于南方;30%的患者有家族史;多数患者冬季复发或加重,夏季缓解。银屑病是一种T淋巴细胞亚群介导的慢性自身免疫性炎症性皮肤病,主要累及皮肤和(或)关节,其特征是角化细胞过度增殖、真皮血管增殖和扩张以及炎症细胞浸润表皮或真皮。基于咪喹莫特诱导的银屑病小鼠模型研究表明,注射间充质干细胞可明显抑制体内促炎因子的表达以及降低T淋巴细胞的增殖,对银屑病样皮炎起到治疗作用。关于银屑病患者应用间充质干细胞(MSC)治疗的研究报道,患者均获得了不同程度的疗效,且有较长的疾病缓解期,同时在治疗及随访期间均未发现不良反应。目前已有研究将MSC用于银屑病的临床治疗。通过查找数据库,确定了六项临床研究,银屑病患者接受以MSC为基础的临床治疗。这些患者银屑病病史最短2年,最长29年(平均14.5年),均接受过其他药物系统或局部治疗,症状无明显改善。所有患者在接受MSCs治疗之前,均停止其他药物治疗(下表)。此外,还发现五项正在进行中的临床试验( NCT03765957、NCT03392311、NCT03265613、NCT04275024、NCT02918123),MSCs输注类型为MSCs或hUCB-MSCs;输注剂量无确定标准,最小剂量为5×10^5/kg每次,最大剂量为2×10^8/kg每次;输注频率无特定标准;输注方式为静脉输注,其中一项(NCTO2918123)为皮下注射。MSCs治疗银屑病的临床疗效可能优于传统的治疗方法,在所有病例报道中,以MSCs输注治疗为基础的治疗方案有效率为100%,均无任何严重不良反应,且七位银屑病患者只有两位复发。但是,由于未进行大规模临床试验,MSCs的输注方式、输注剂量及输注频率都不确定,需要进一步扩大样本量进行研究。此外,还应考虑间充质干细胞输注类型及同种异体/自体间充质干细胞,延长随访时间,以免发生不良反应。
干细胞是从脐带、胎盘中提取的一种修复器官机理的未完全分化的原始细胞,具有自我更新、多项分化和高度繁殖的能力,医学上称为“万能细胞”,它是形成人体各种组织器官的起源细胞。干细胞对临床上一些疑难疾病的治疗如:脑瘫、老年痴呆、脑萎缩、帕金森病、中风、肝硬化、糖尿病、红斑狼疮、股骨头坏死、软骨和关节损伤、心脏和脊髓损伤等,取得显著效果,它拥有更加鲜活细胞能量,可以快速、有效进入体内,分泌多种有益细胞因子,调节体内微环境,激活干细胞再生能力,重启时光之门,追溯青春绽放源头,实现对人体衰老状态减缓,同时有效改善身体亚健康以及预防肿瘤发生。