设为首页 加为收藏 联系我们
当前时间:
咨询热线:400-1010-468  
http://www.shbzsw.com.cn  
E-mail:SHBZSW@163.COM  
地址:上海市世贸大厦
行业新闻 您的当前位置:首页 -> 新闻中心 -> 行业新闻  
 
NK细胞抗衰老的四大结论:有效减少免疫衰老和炎症
发布时间:2025-04-01 文章来源:本站  浏览次数:505

在人类追求健康长寿的征途中,衰老始终是一个无法回避的话题。随着岁月的流逝,人体逐渐显现出各种衰老迹象,包括身体机能的下降、慢性炎症的增多以及疾病风险的增加。

这些变化在很大程度上与免疫系统的衰老密切相关。免疫系统作为人体的防御体系,其功能的衰退直接影响到个体的健康状态与寿命。近年来,科学家们对自然杀伤(NK)细胞在抗衰老中的作用产生了浓厚兴趣,在最新发表的文献中,研究人员通过5个真实案例,证实了自体增殖和活化的NK细胞可以减少体外衰老细胞和人体免疫衰老,此外还有助于减少衰老的有害特征,如炎症。

这项研究为利用NK细胞来抗衰老提供了新的科学依据。本文将盘点和总结这一最新研究所得到的NK细胞抗衰老的4个结论。

图片

1 



NK细胞:免疫系统的“重要角色”



NK细胞,作为先天淋巴细胞的主要亚群,在免疫系统中扮演着至关重要的角色。它们不仅能够直接杀伤病毒感染的细胞和突变细胞,还参与调节免疫反应,维护机体的免疫平衡。NK细胞的这一特性使其成为研究抗衰老疗法的理想候选者。特别是在对抗衰老细胞和减少炎症方面,NK细胞展现出了独特的优势。

图片

随着年龄的增长,NK细胞的功能也会逐渐下降,这与其数量减少、活性降低以及对靶细胞识别能力减弱有关。因此,如何通过外源性干预增强NK细胞的功能,成为抗衰老研究的重要方向。

为了探索NK细胞在抗衰老中的潜力,研究人员设计了一项基于体外扩增激活的NK细胞疗法的临床研究。

图片

该研究通过从外周血中分离出NK细胞,经过体外扩增和激活后,回输给受试者,旨在评估该疗法的安全性、有效性以及对免疫衰老和炎症的影响。

这项研究选取了五个临床案例,通过一系列精细的实验设计,揭示了体外扩增激活的NK细胞在抗衰老方面的四大重要结论。

1 



结论一:扩增激活的NK细胞

对衰老细胞的清除效果更强



研究首先比较了NK细胞与外周血单个核细胞(PBMC)中原始NK细胞对衰老细胞的清除能力。通过细胞毒性实验,研究人员发现,扩增激活的NK细胞在体外展现出了更强的、剂量依赖性的细胞毒性活性,能够更有效地针对K562细胞(一种常用的靶细胞)以及衰老的人类皮肤成纤维细胞。

图片

上图:PBMC和aNK细胞对K562细胞(A)和衰老的人类皮肤成纤维细胞(B)的细胞毒性作用

这一结果表明,经过体外扩增和激活的NK细胞,其杀伤衰老细胞的能力得到了显著提升。这为利用NK细胞清除体内衰老细胞,从而减缓衰老过程提供了有力的证据支持。

1 



结论二:NK细胞输注可降低

衰老标志物的表达



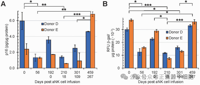
为了进一步验证NK细胞对免疫衰老的影响,研究人员检测了接受NK细胞输注的受试者体内衰老标志物的水平变化。选取的衰老标志物包括p16和β-半乳糖苷酶,这两种标志物在衰老细胞中表达增加,是评估免疫衰老的重要指标。

研究结果显示,在输注NK细胞后,受试者体内p16和β-半乳糖苷酶的水平显著降低。这一变化在输注后第14天最为明显,表明NK细胞输注能够迅速减少免疫衰老标志物的表达。随着时间的推移,这些标志物的水平又逐渐回升,提示单次输注的效果可能具有时效性。

图片

上图:NK细胞输注对于不同年龄段供体血液中衰老标志物的影响。

这一发现不仅证实了NK细胞能够直接降低免疫衰老标志物的表达,也揭示了维持长期效果可能需要多次输注的必要性。

1 



结论三:定期输注

维持长期抗衰老效果



为了探究如何维持NK细胞输注的长期抗衰老效果,研究人员对另外两名受试者进行了两次更大剂量的NK细胞输注,并延长了观察期。通过定期检测衰老标志物的水平,研究人员发现,在两次输注之间,受试者体内衰老标志物的水平保持相对稳定,且在第二次输注后进一步下降。

图片

上图:NK细胞输注对体内人PBMC衰老标志物p16(A)和β-半乳糖苷酶(B)的影响

1 



结论四:输注NK细胞

可减少促炎标志物的表达



除了直接降低免疫衰老标志物的表达外,NK细胞输注还展现出了减少促炎标志物的能力。研究人员对受试者进行了炎症谱分析,检测了包括铁蛋白、MCP-1、IL-6和IFN-γ等在内的50种细胞因子的水平变化。

结果显示,在NK细胞输注后,这些促炎标志物的水平显著降低。特别是铁蛋白、MCP-1、IL-6和IFN-γ等关键炎症蛋白的下降,表明NK细胞输注能够有效减轻体内的炎症反应。

这一发现进一步拓宽了NK细胞在抗衰老治疗中的应用前景,特别是在治疗与衰老相关的慢性炎症性疾病方面。

写在最后

NK细胞输注作为一种新型的抗衰老治疗手段,已经在多项研究中展现出显著的效果。通过定期输注NK细胞,可以有效减少免疫衰老和炎症,改善患者的生活质量。我们有理由相信,随着研究的不断深入,NK细胞将在抗衰老领域发挥越来越重要的作用。

图片
图片
图片

上一篇: 身体里那些“叛逆”的器官,如何被细胞“转”回正轨!
下一篇: 乳腺癌发病率居高不下,免疫细胞或成治疗新选择
关于我们  |  公司掠影  |  新闻中心  | 联系方式  |  在线留言
版权所有 Copyright(C)2015-2016 上海本正清源干细胞科技集团有限公司